HOME   LIST
‹–   –›

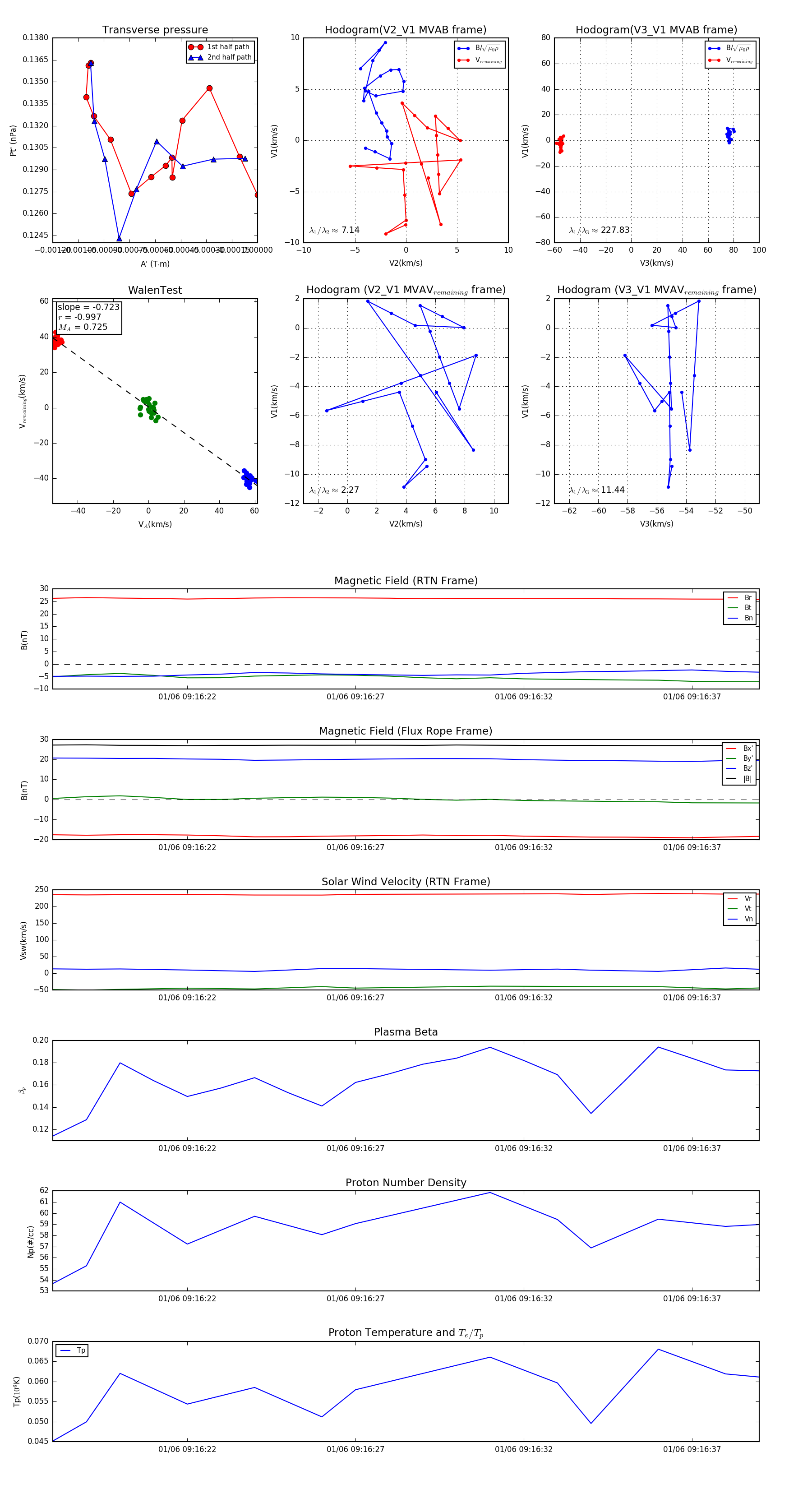
Flux Rope in 2024

Flux Rope Event 2024-01-06 09:16:18 ~ 2024-01-06 09:16:39 (22 seconds)


plot