HOME   LIST
‹–   –›

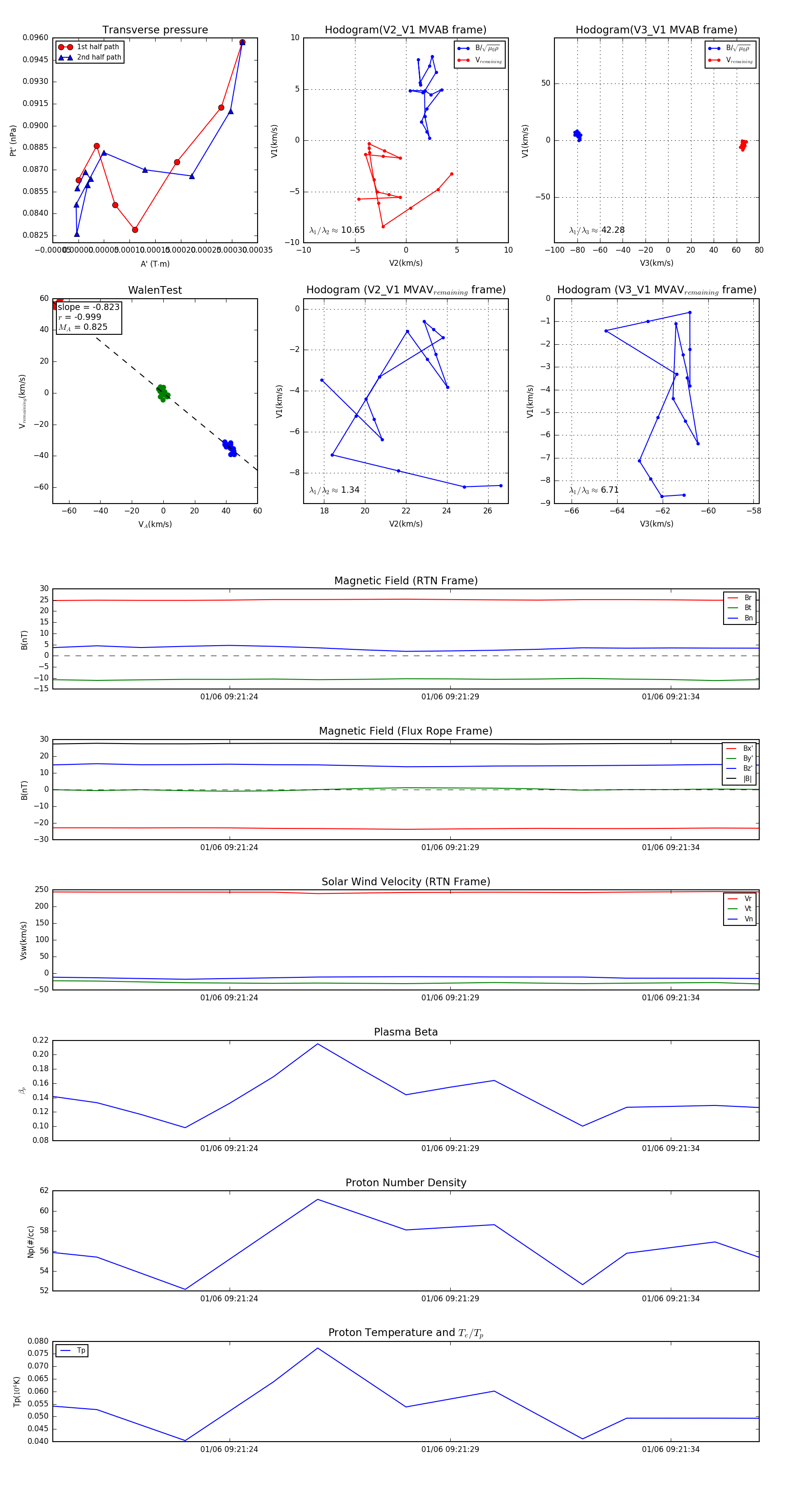
Flux Rope in 2024

Flux Rope Event 2024-01-06 09:21:20 ~ 2024-01-06 09:21:36 (17 seconds)


plot