HOME   LIST
‹–   –›

Flux Rope in 2024

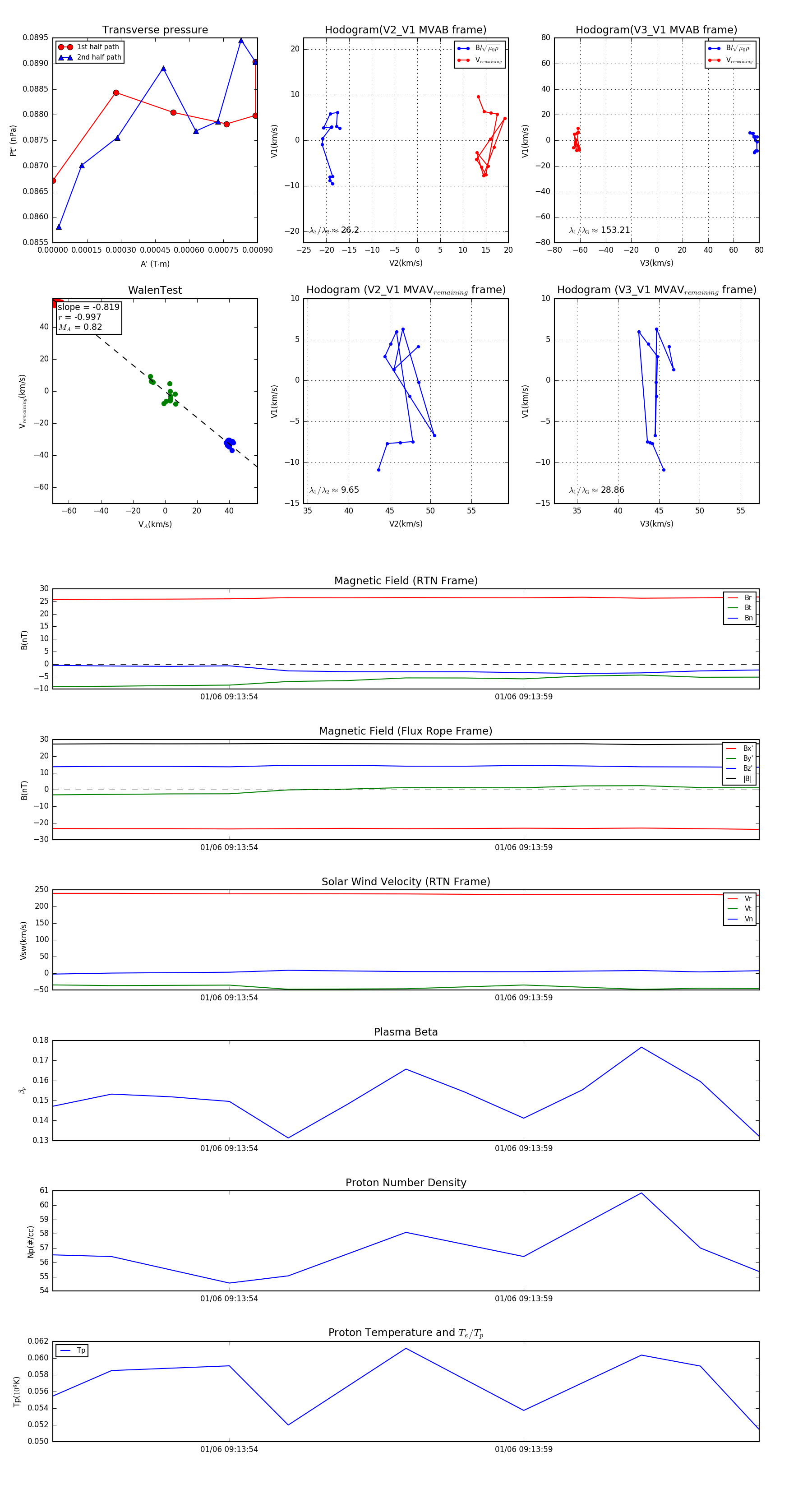
Flux Rope Event 2024-01-06 09:13:51 ~ 2024-01-06 09:14:03 (13 seconds)


plot