HOME   LIST
‹–   –›

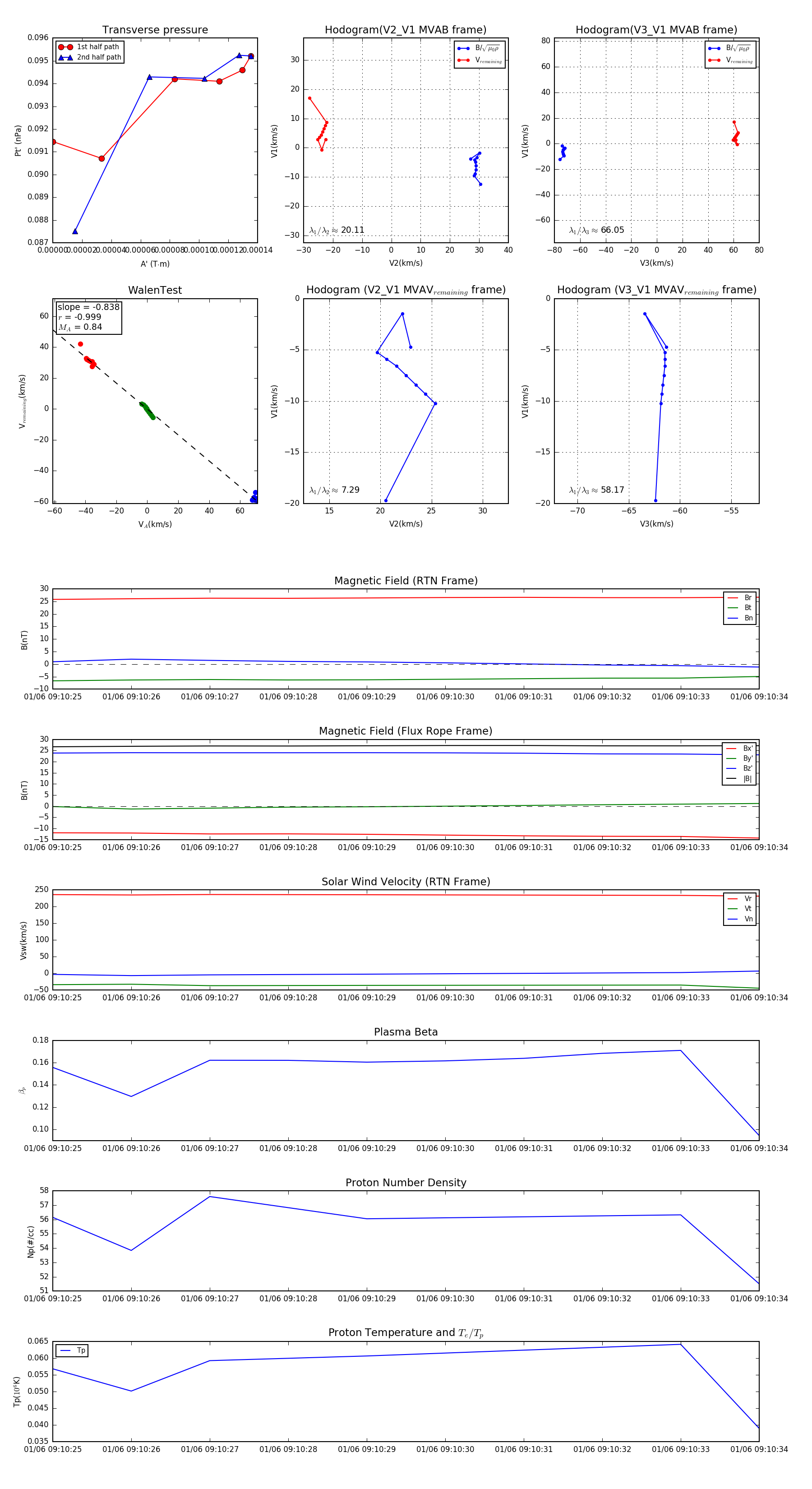
Flux Rope in 2024

Flux Rope Event 2024-01-06 09:10:25 ~ 2024-01-06 09:10:34 (10 seconds)


plot