HOME   LIST
‹–   –›

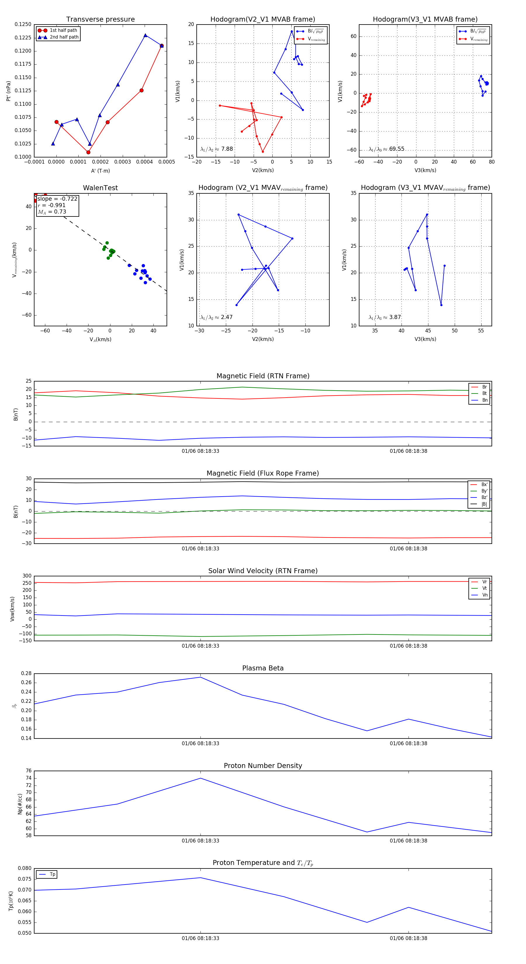
Flux Rope in 2024

Flux Rope Event 2024-01-06 08:18:29 ~ 2024-01-06 08:18:40 (12 seconds)


plot