HOME   LIST
‹–   –›

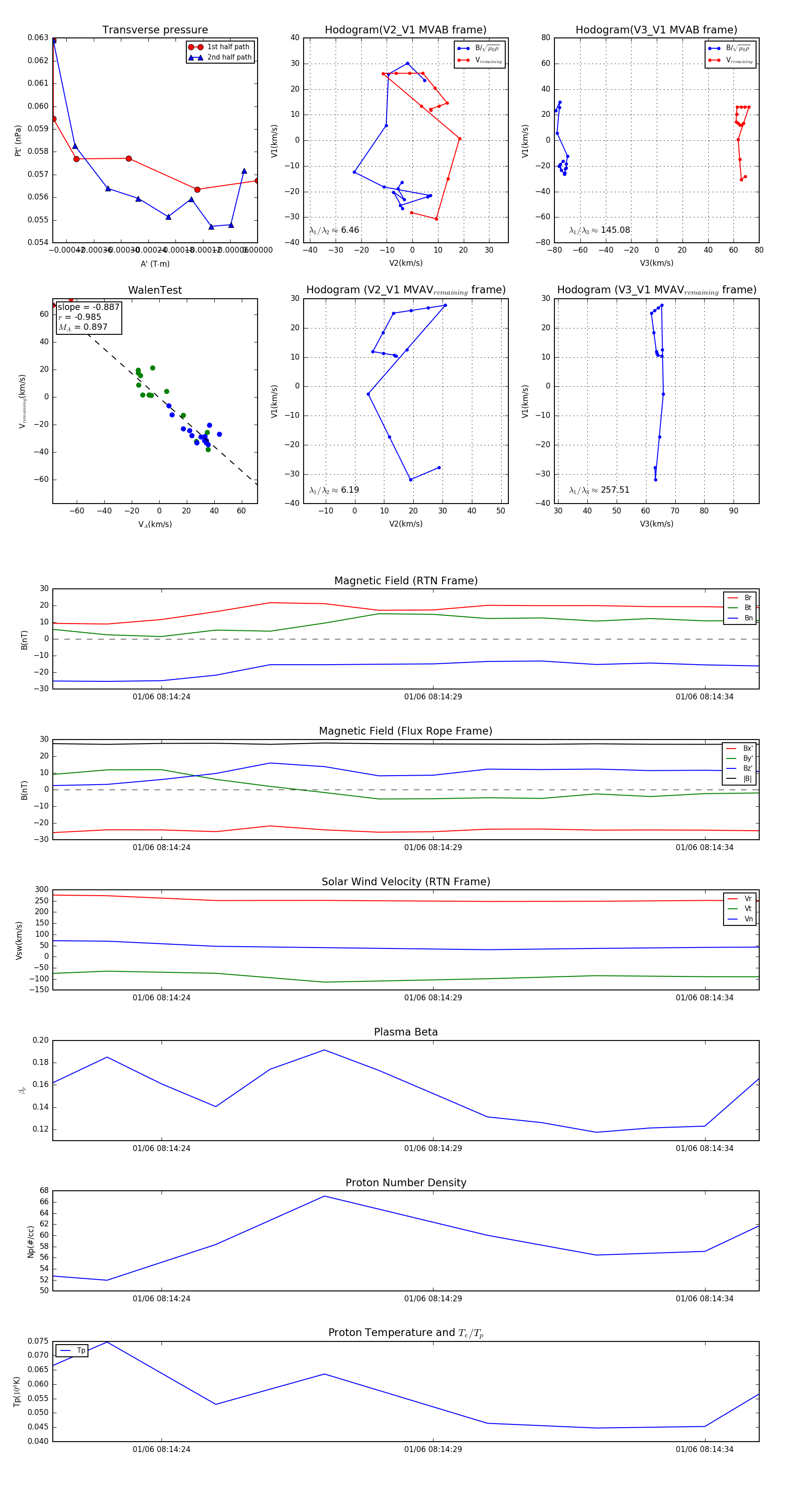
Flux Rope in 2024

Flux Rope Event 2024-01-06 08:14:22 ~ 2024-01-06 08:14:35 (14 seconds)


plot