HOME   LIST
‹–   –›

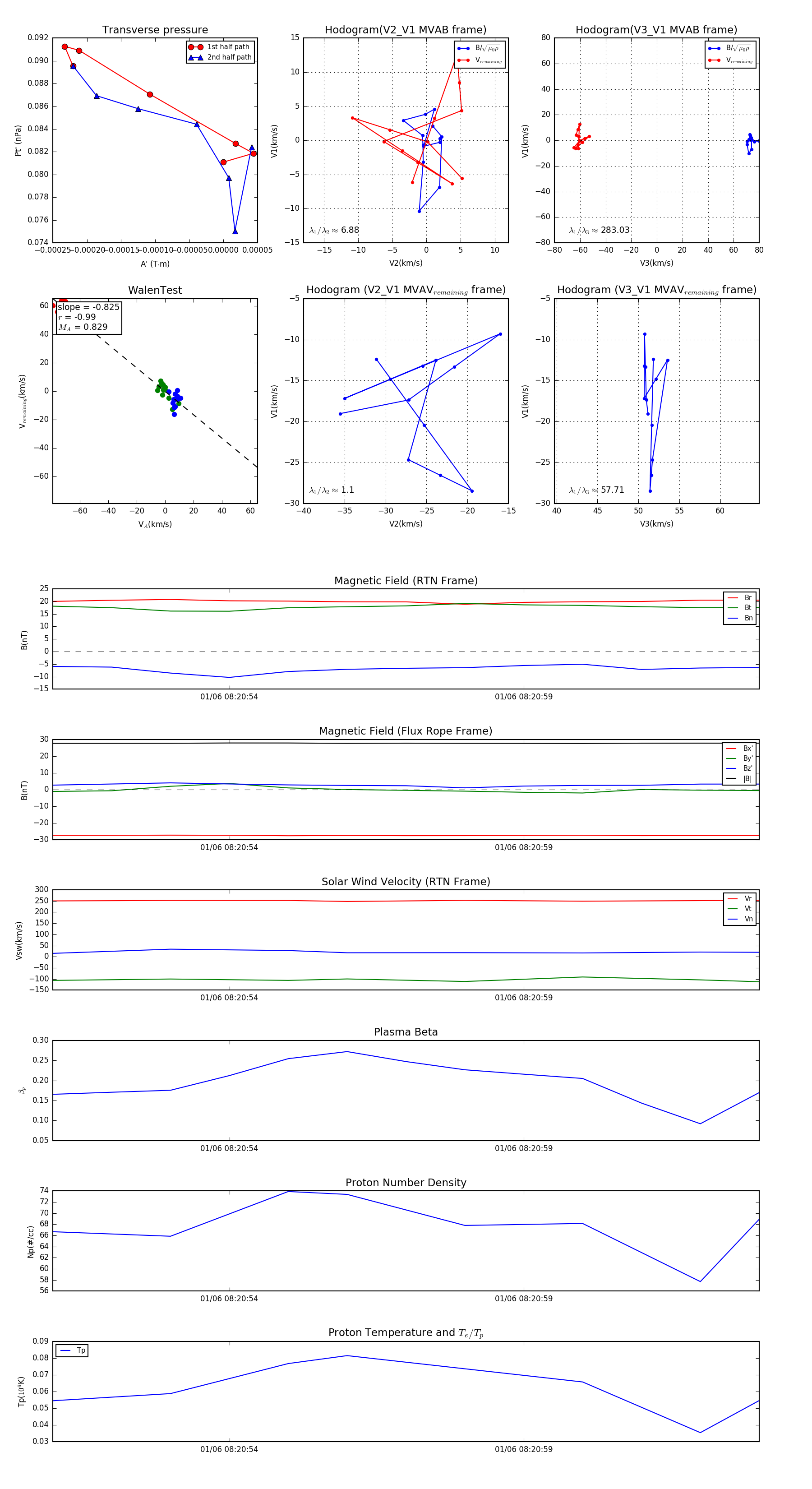
Flux Rope in 2024

Flux Rope Event 2024-01-06 08:20:51 ~ 2024-01-06 08:21:03 (13 seconds)


plot