HOME   LIST
‹–   –›

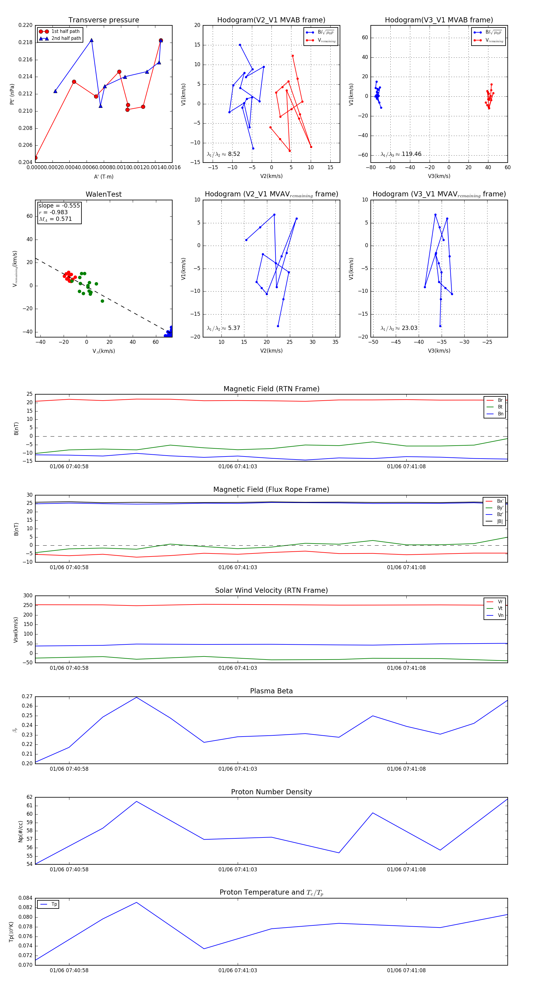
Flux Rope in 2024

Flux Rope Event 2024-01-06 07:40:57 ~ 2024-01-06 07:41:11 (15 seconds)


plot