HOME   LIST
‹–   –›

Flux Rope in 2024

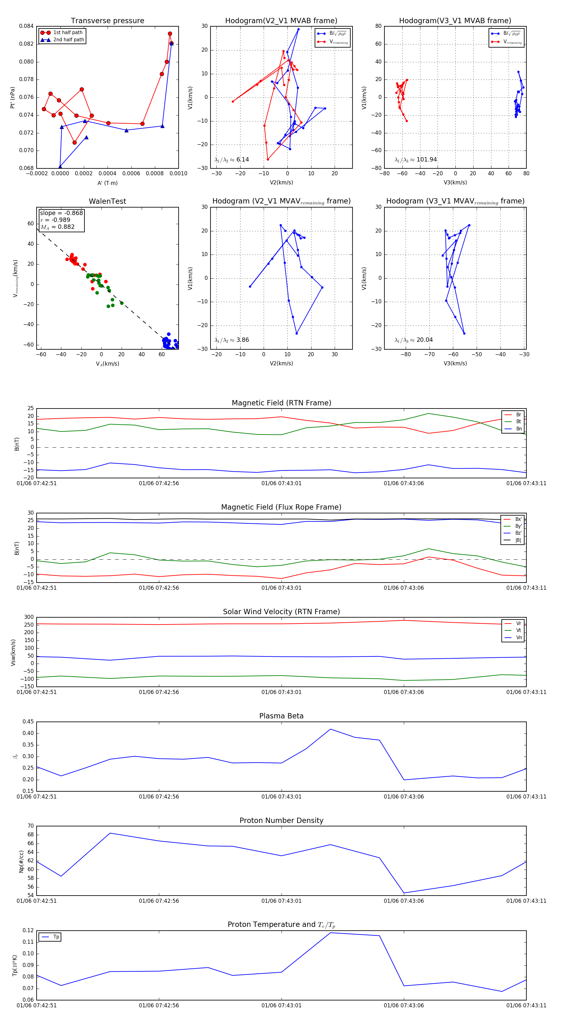
Flux Rope Event 2024-01-06 07:42:51 ~ 2024-01-06 07:43:11 (21 seconds)


plot