HOME   LIST
‹–   –›

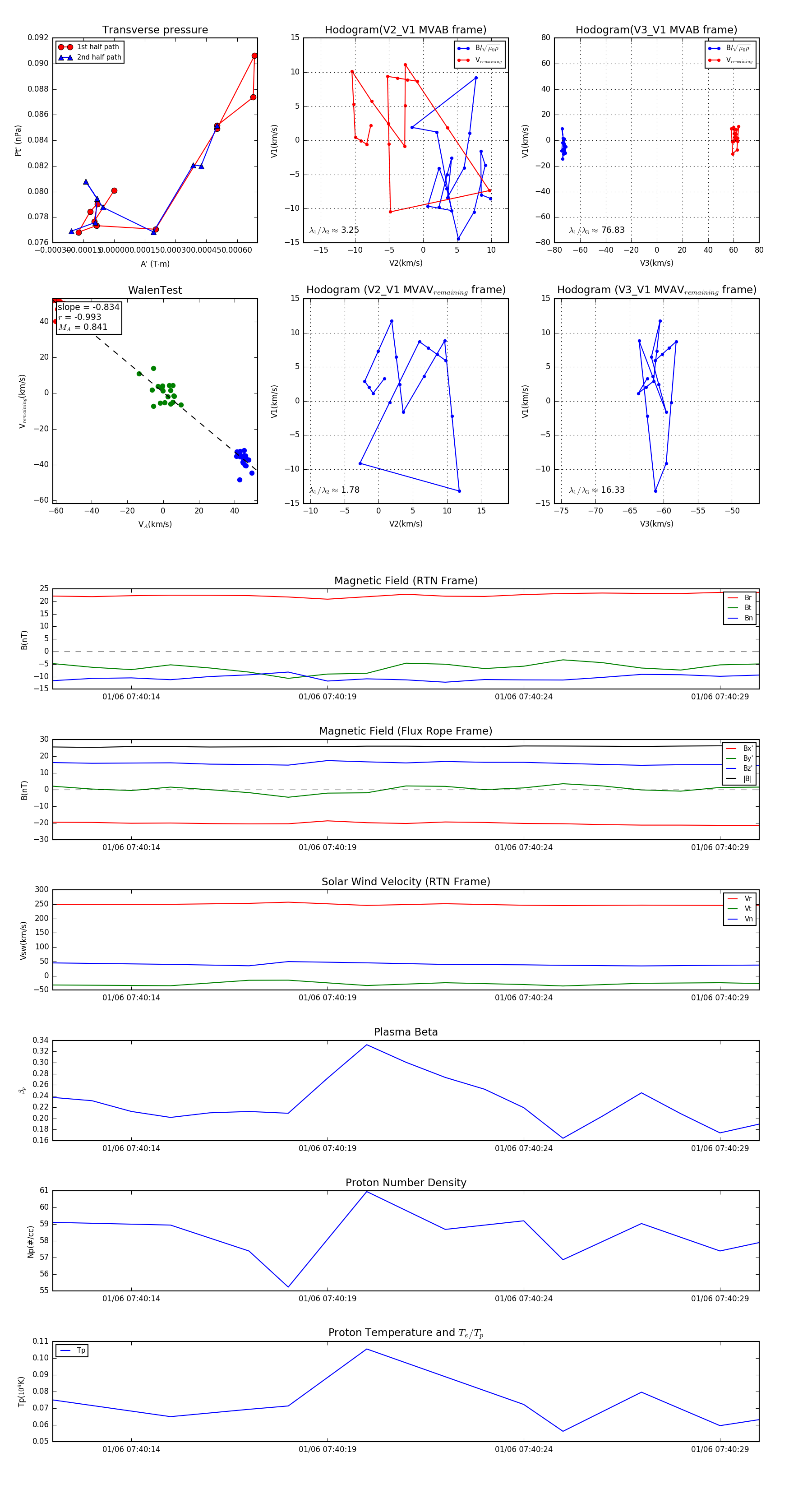
Flux Rope in 2024

Flux Rope Event 2024-01-06 07:40:12 ~ 2024-01-06 07:40:30 (19 seconds)


plot