HOME   LIST
‹–   –›

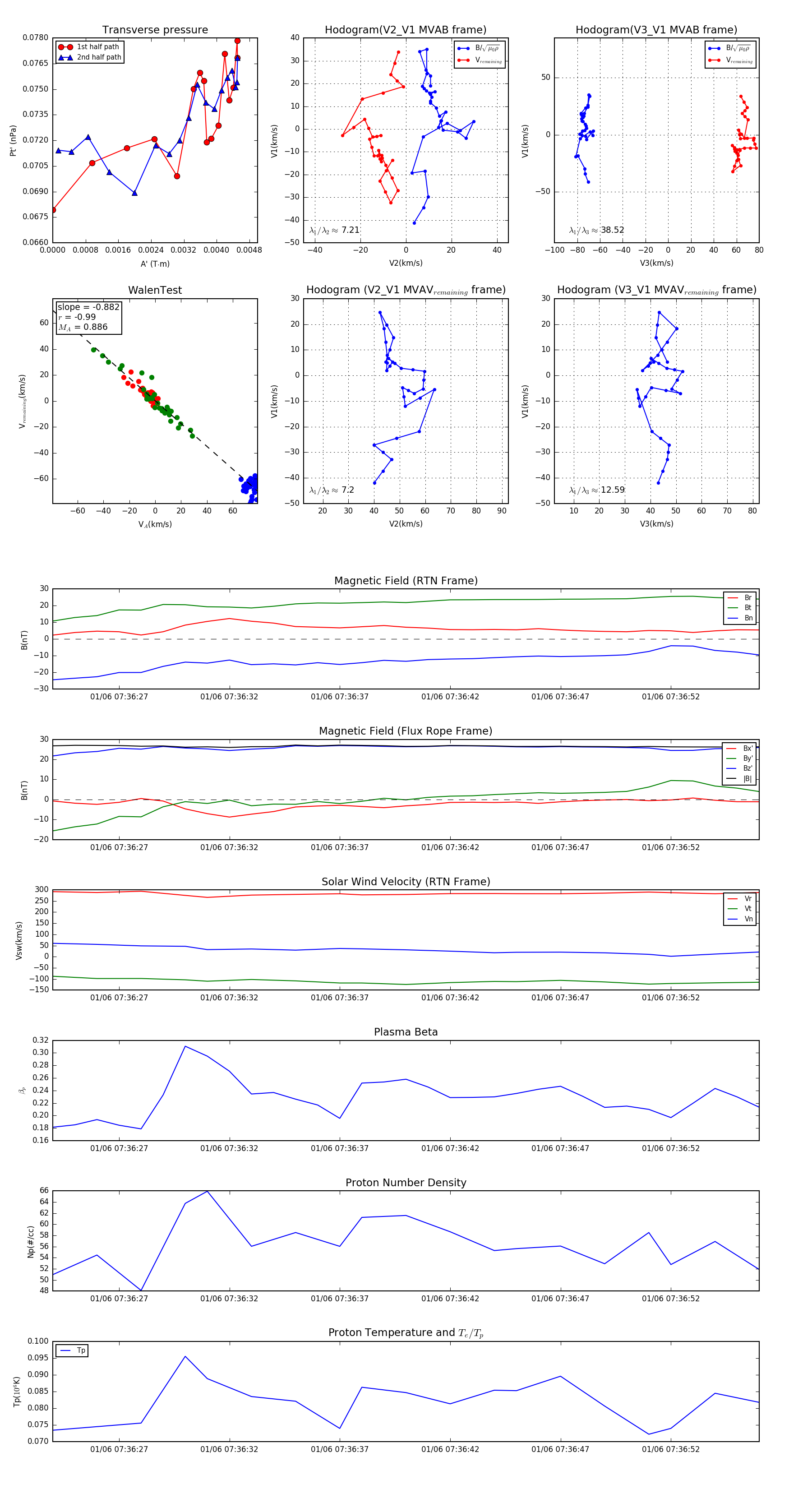
Flux Rope in 2024

Flux Rope Event 2024-01-06 07:36:24 ~ 2024-01-06 07:36:56 (33 seconds)


plot