HOME   LIST
‹–   –›

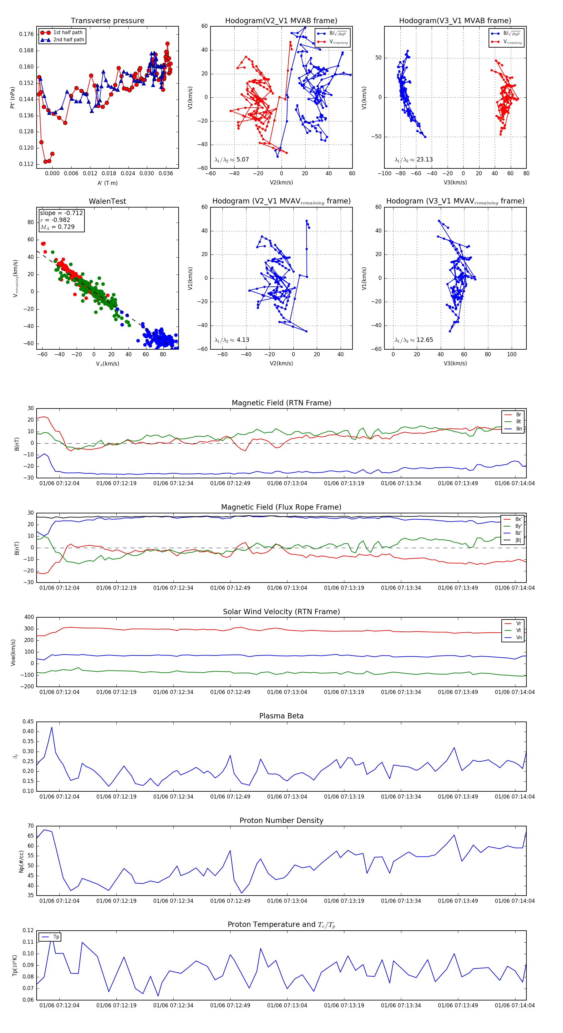
Flux Rope in 2024

Flux Rope Event 2024-01-06 07:11:58 ~ 2024-01-06 07:14:07 (130 seconds)


plot