HOME   LIST
‹–   –›

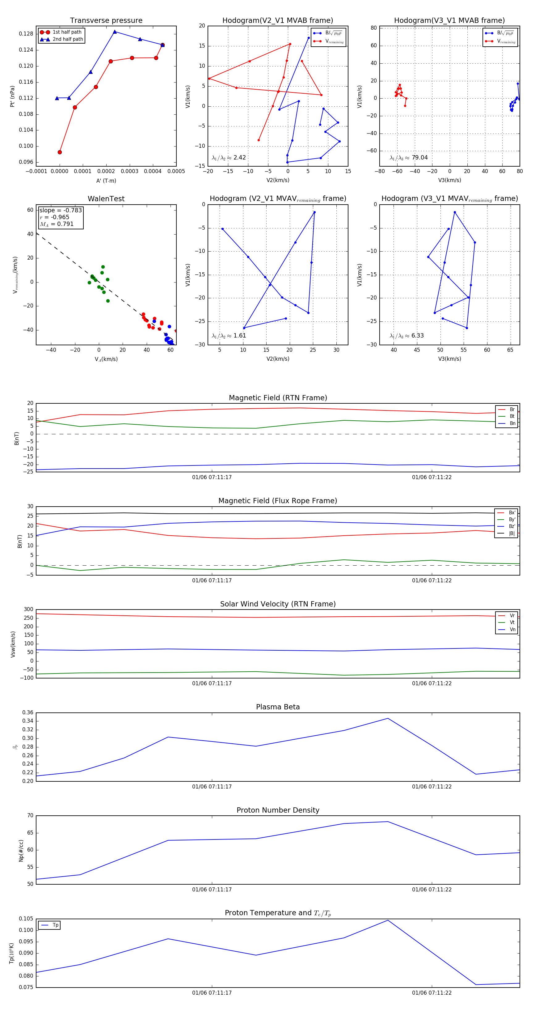
Flux Rope in 2024

Flux Rope Event 2024-01-06 07:11:13 ~ 2024-01-06 07:11:24 (12 seconds)


plot