HOME   LIST
‹–   –›

Flux Rope in 2024

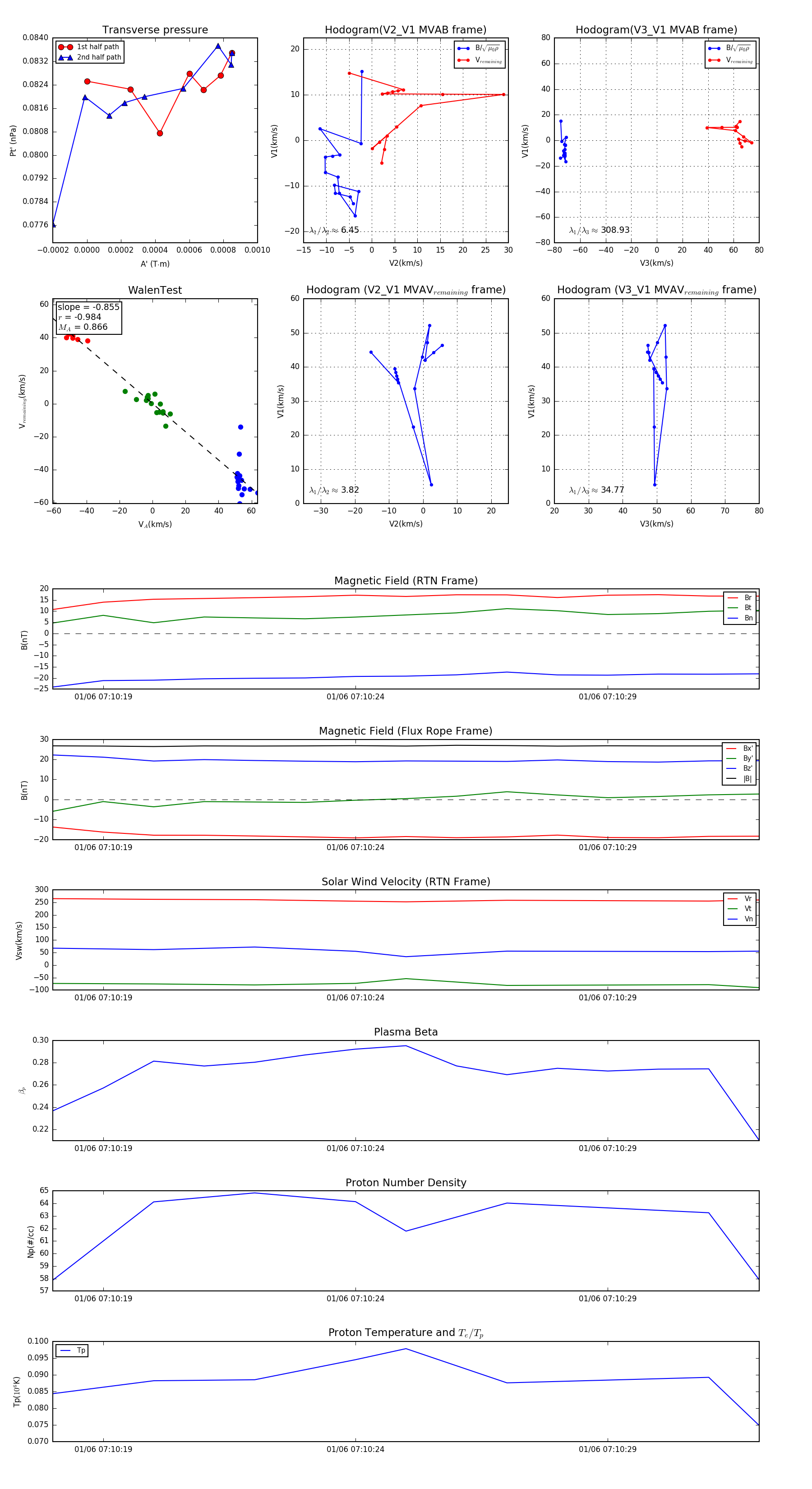
Flux Rope Event 2024-01-06 07:10:18 ~ 2024-01-06 07:10:32 (15 seconds)


plot