HOME   LIST
‹–   –›

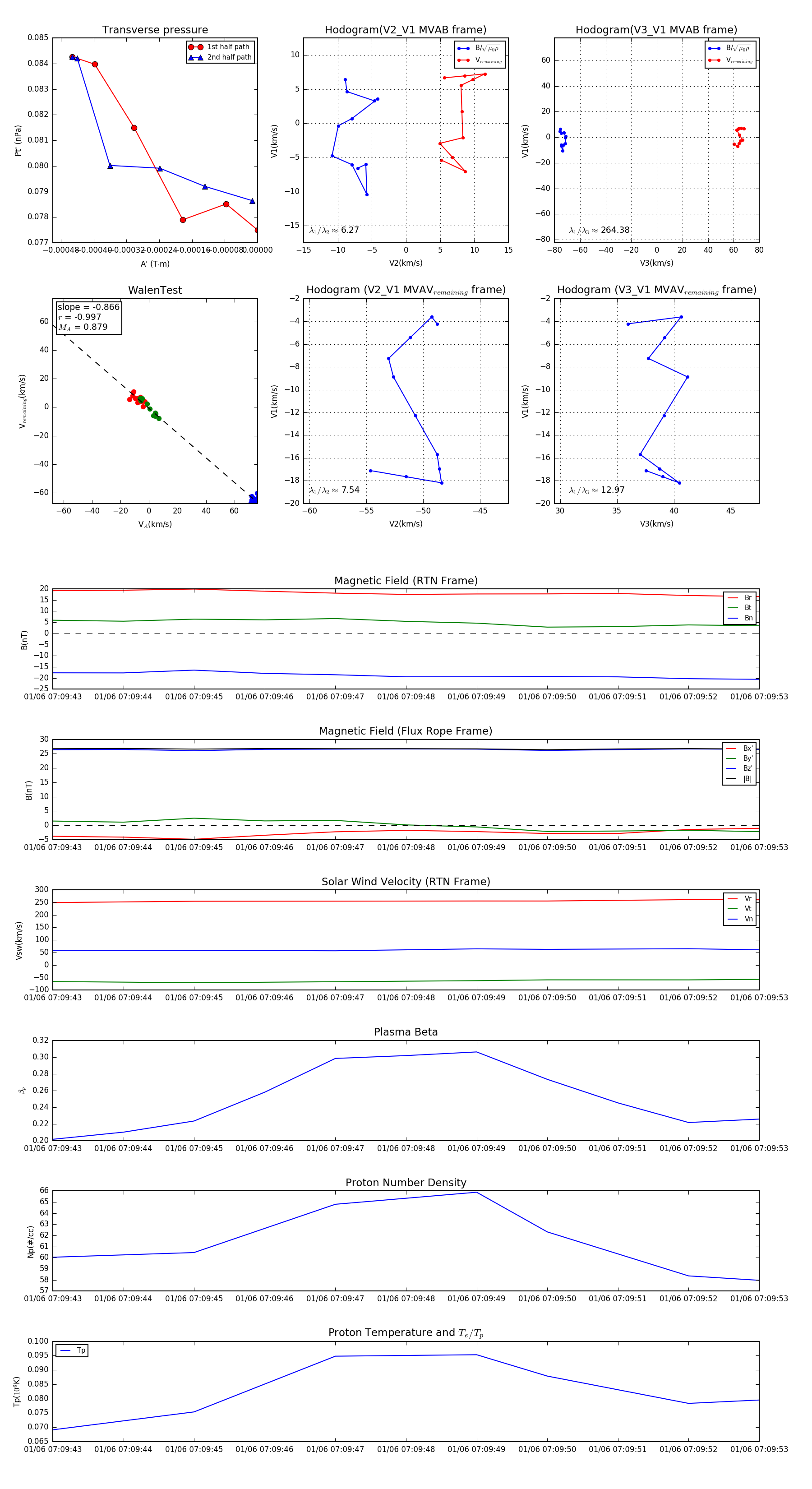
Flux Rope in 2024

Flux Rope Event 2024-01-06 07:09:43 ~ 2024-01-06 07:09:53 (11 seconds)


plot