HOME   LIST
‹–   –›

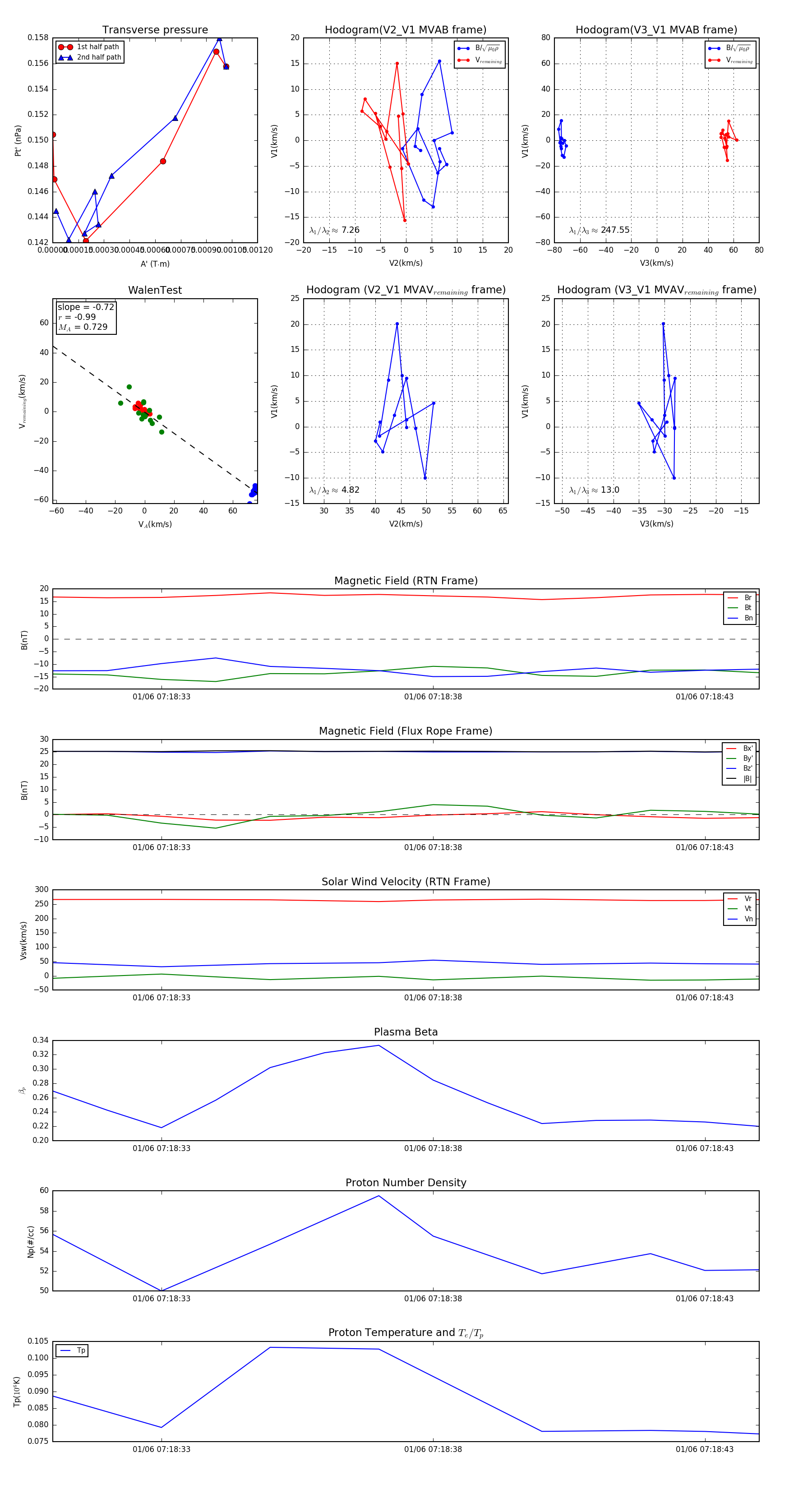
Flux Rope in 2024

Flux Rope Event 2024-01-06 07:18:31 ~ 2024-01-06 07:18:44 (14 seconds)


plot