HOME   LIST
‹–   –›

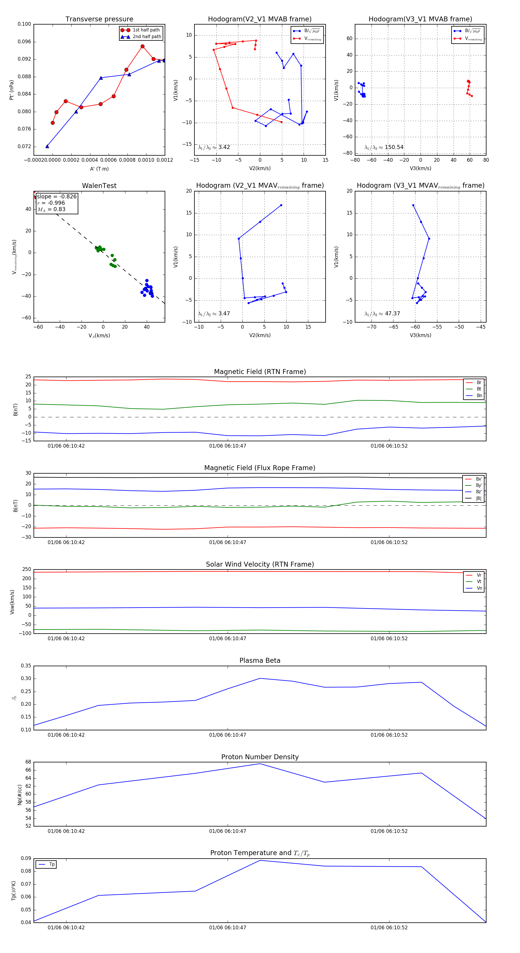
Flux Rope in 2024

Flux Rope Event 2024-01-06 06:10:41 ~ 2024-01-06 06:10:55 (15 seconds)


plot