HOME   LIST
‹–   –›

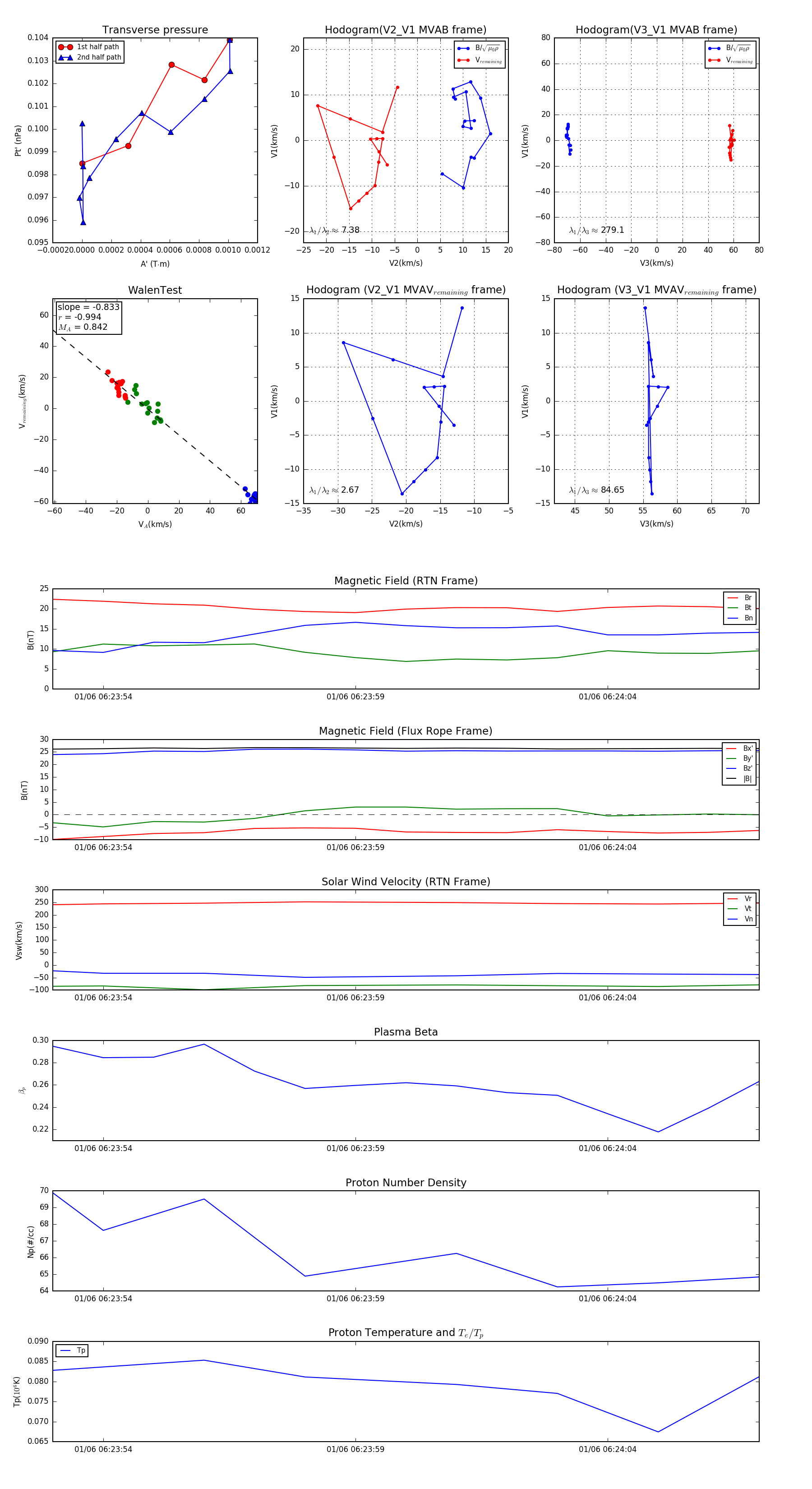
Flux Rope in 2024

Flux Rope Event 2024-01-06 06:23:53 ~ 2024-01-06 06:24:07 (15 seconds)


plot