HOME   LIST
‹–   –›

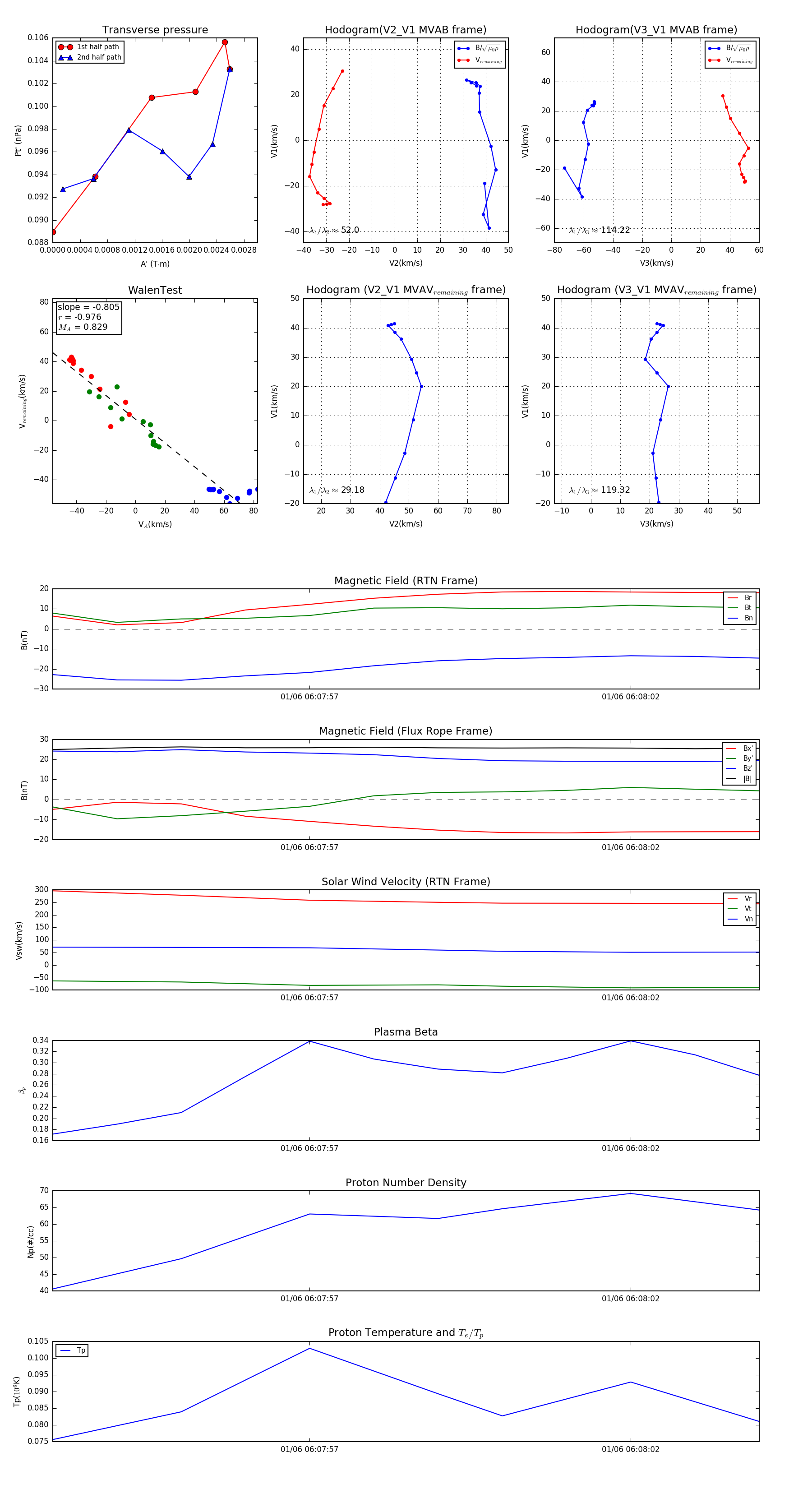
Flux Rope in 2024

Flux Rope Event 2024-01-06 06:07:53 ~ 2024-01-06 06:08:04 (12 seconds)


plot