HOME   LIST
‹–   –›

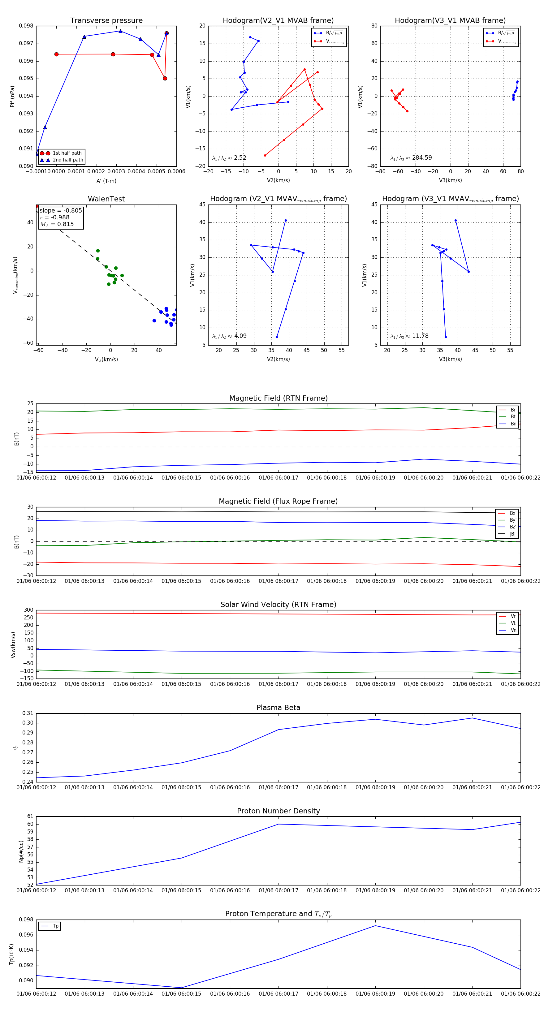
Flux Rope in 2024

Flux Rope Event 2024-01-06 06:00:12 ~ 2024-01-06 06:00:22 (11 seconds)


plot