HOME   LIST
‹–   –›

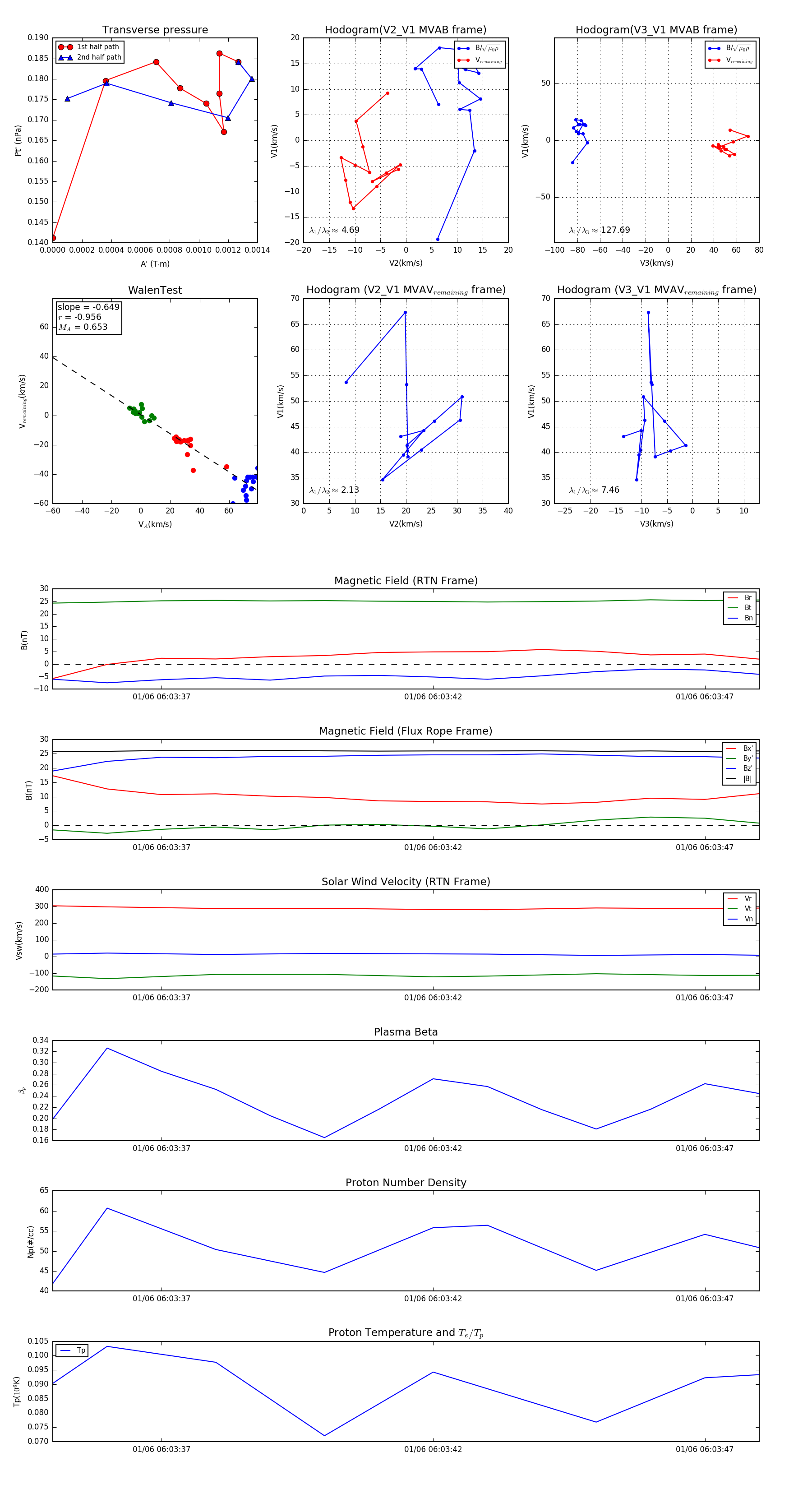
Flux Rope in 2024

Flux Rope Event 2024-01-06 06:03:35 ~ 2024-01-06 06:03:48 (14 seconds)


plot