HOME   LIST
‹–   –›

Flux Rope in 2024

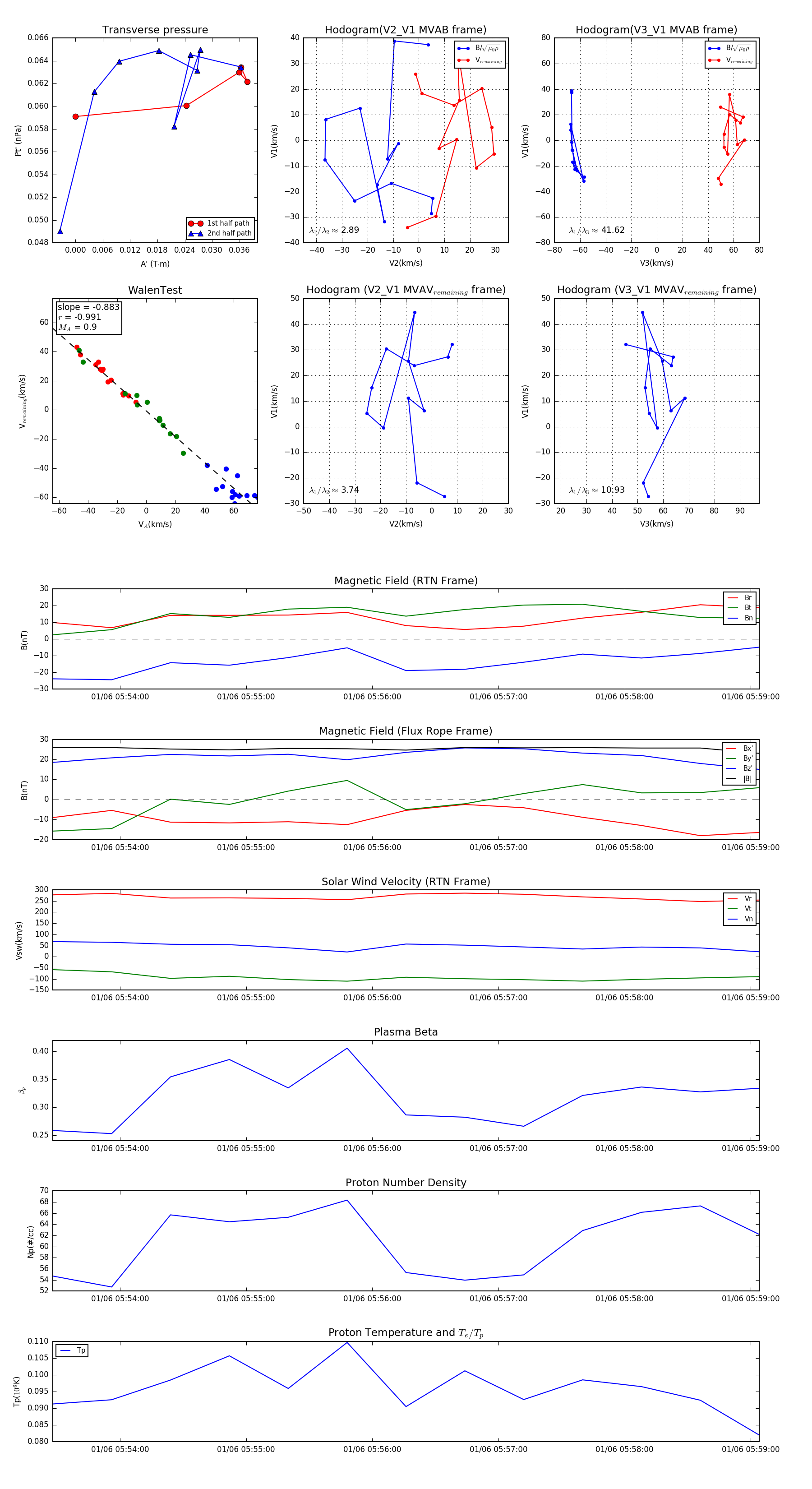
Flux Rope Event 2024-01-06 05:53:28 ~ 2024-01-06 05:59:04 (337 seconds)


plot