HOME   LIST
‹–   –›

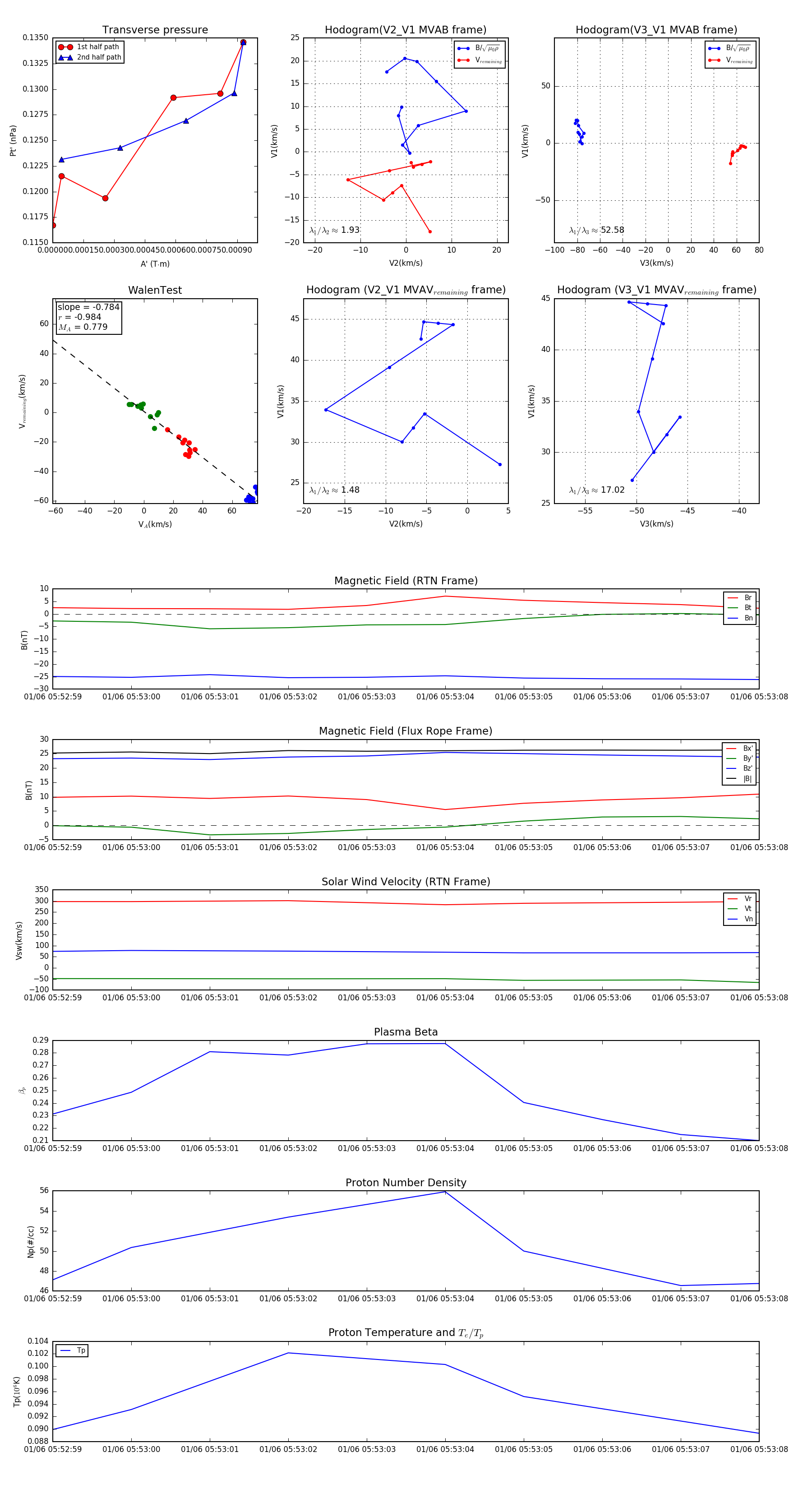
Flux Rope in 2024

Flux Rope Event 2024-01-06 05:52:59 ~ 2024-01-06 05:53:08 (10 seconds)


plot