HOME   LIST
‹–   –›

Flux Rope in 2024

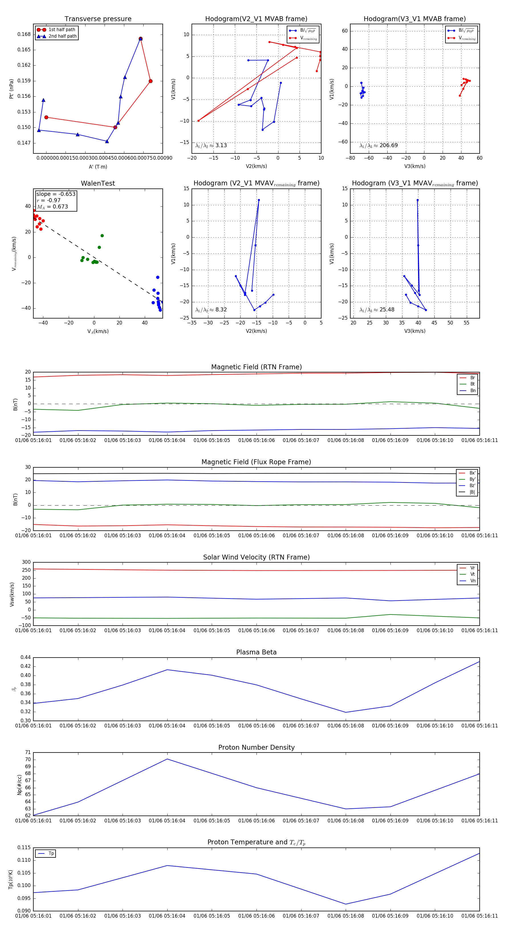
Flux Rope Event 2024-01-06 05:16:01 ~ 2024-01-06 05:16:11 (11 seconds)


plot