HOME   LIST
‹–   –›

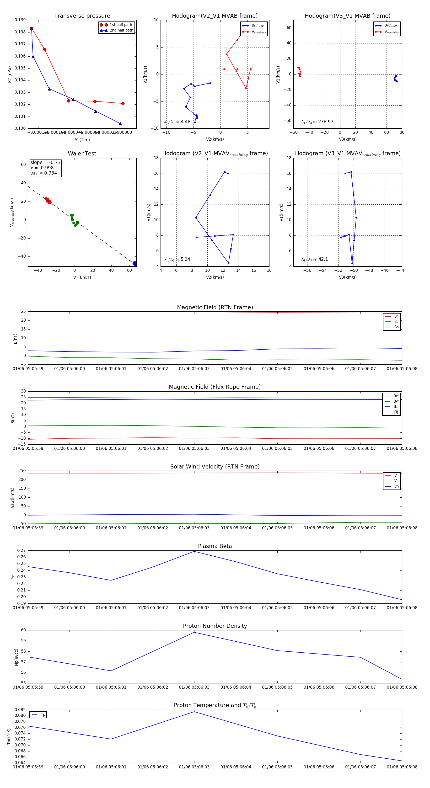
Flux Rope in 2024

Flux Rope Event 2024-01-06 05:05:59 ~ 2024-01-06 05:06:08 (10 seconds)


plot