HOME   LIST
‹–   –›

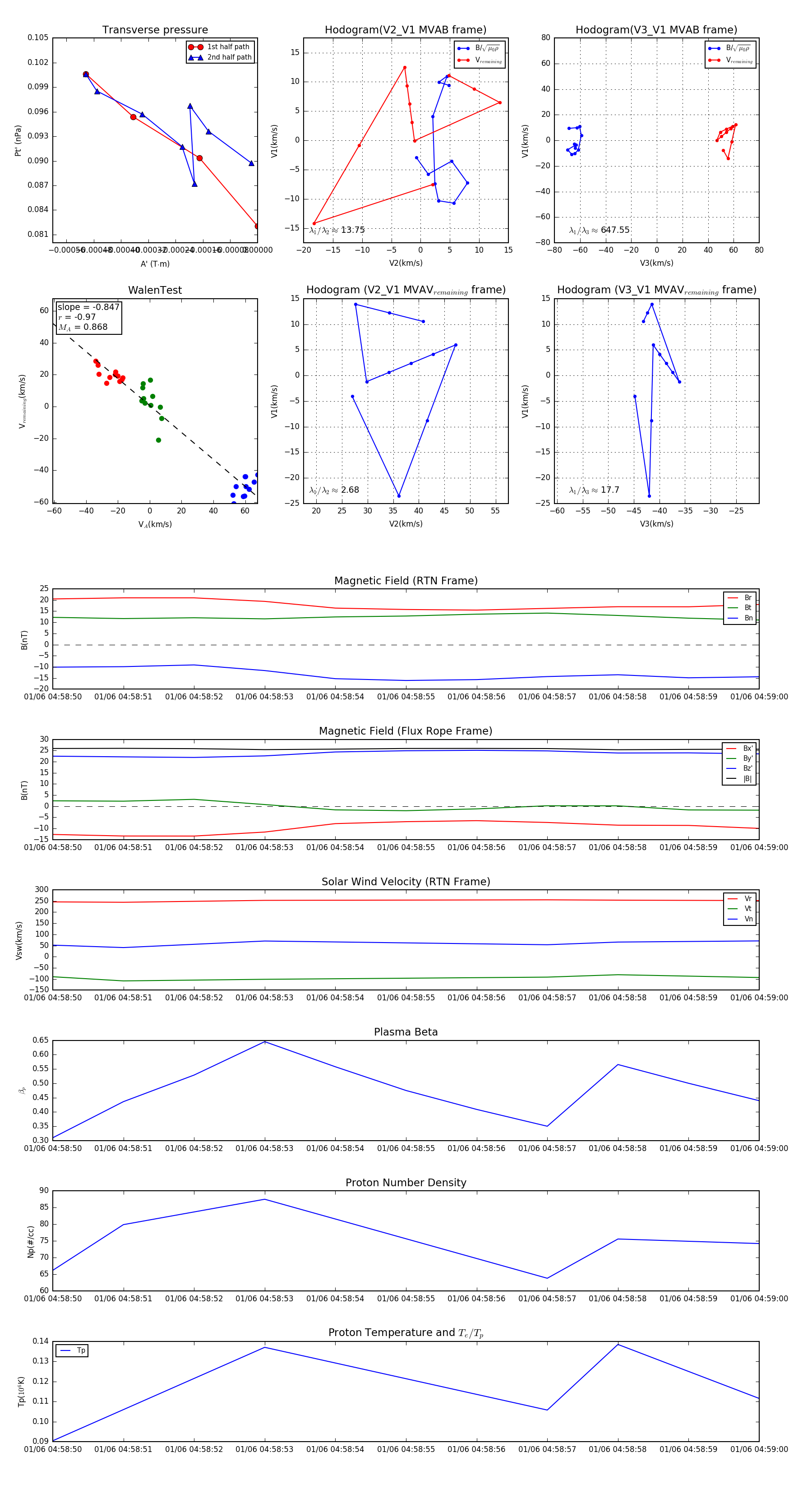
Flux Rope in 2024

Flux Rope Event 2024-01-06 04:58:50 ~ 2024-01-06 04:59:00 (11 seconds)


plot