HOME   LIST
‹–   –›

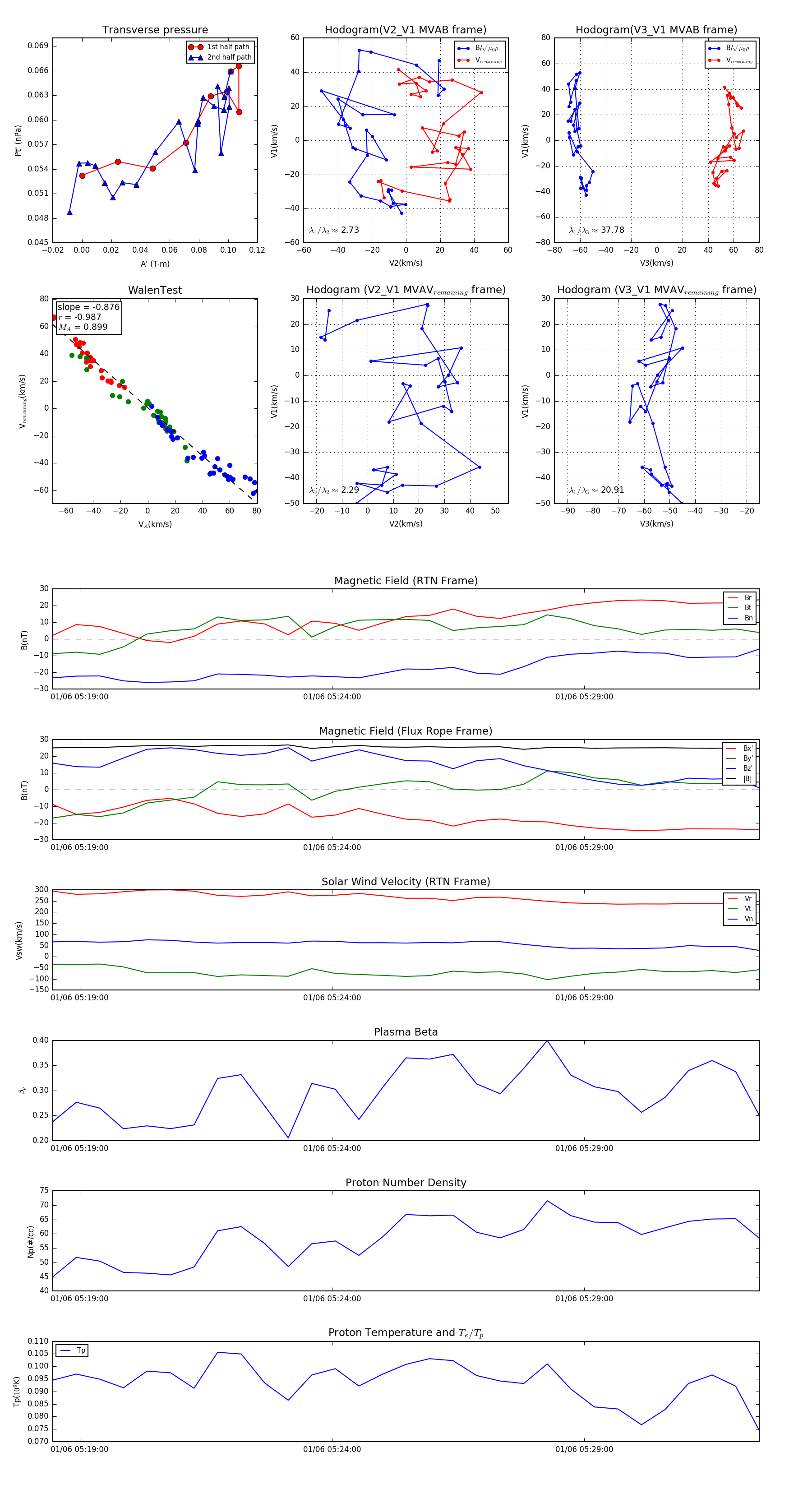
Flux Rope in 2024

Flux Rope Event 2024-01-06 05:18:28 ~ 2024-01-06 05:32:28 (841 seconds)


plot