HOME   LIST
‹–   –›

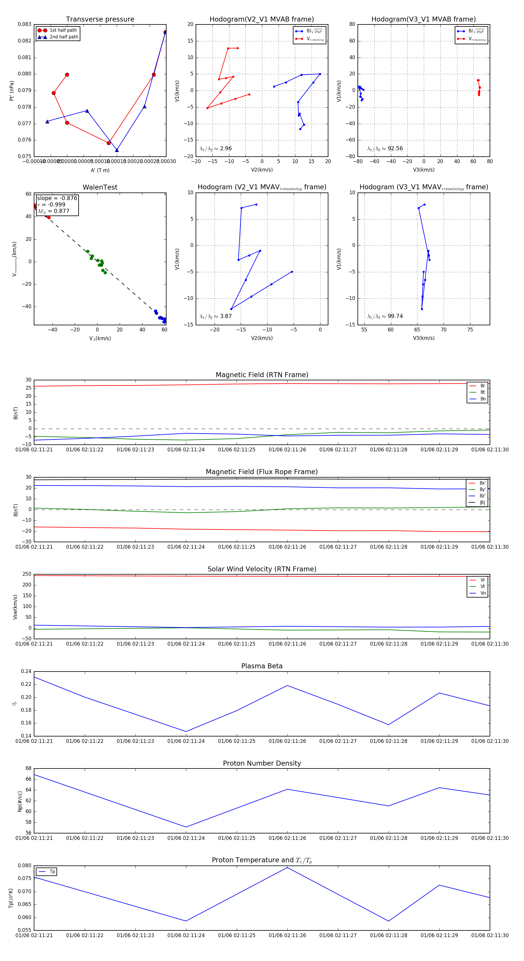
Flux Rope in 2024

Flux Rope Event 2024-01-06 02:11:21 ~ 2024-01-06 02:11:30 (10 seconds)


plot