HOME   LIST
‹–   –›

Flux Rope in 2024

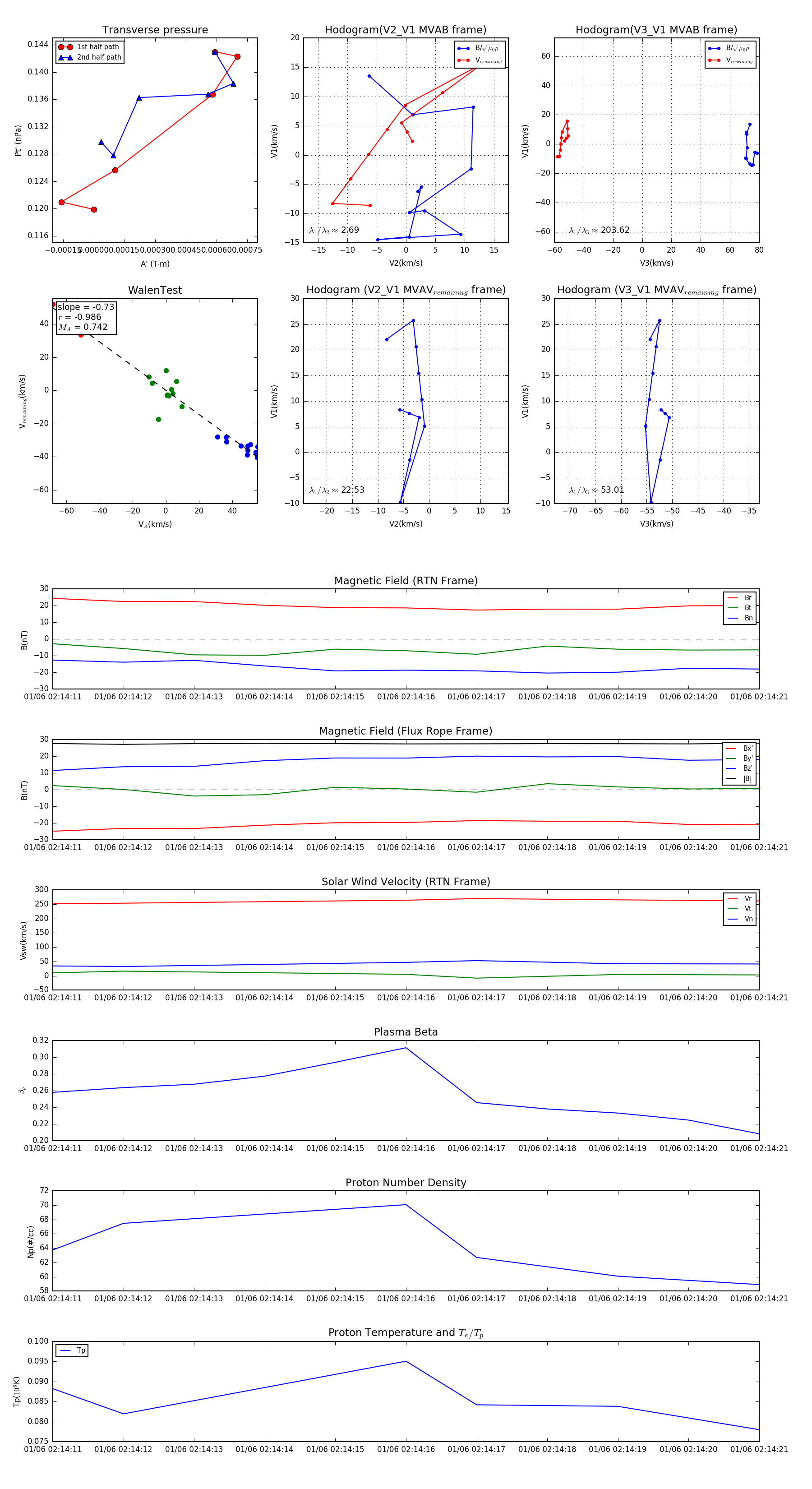
Flux Rope Event 2024-01-06 02:14:11 ~ 2024-01-06 02:14:21 (11 seconds)


plot