HOME   LIST
‹–   –›

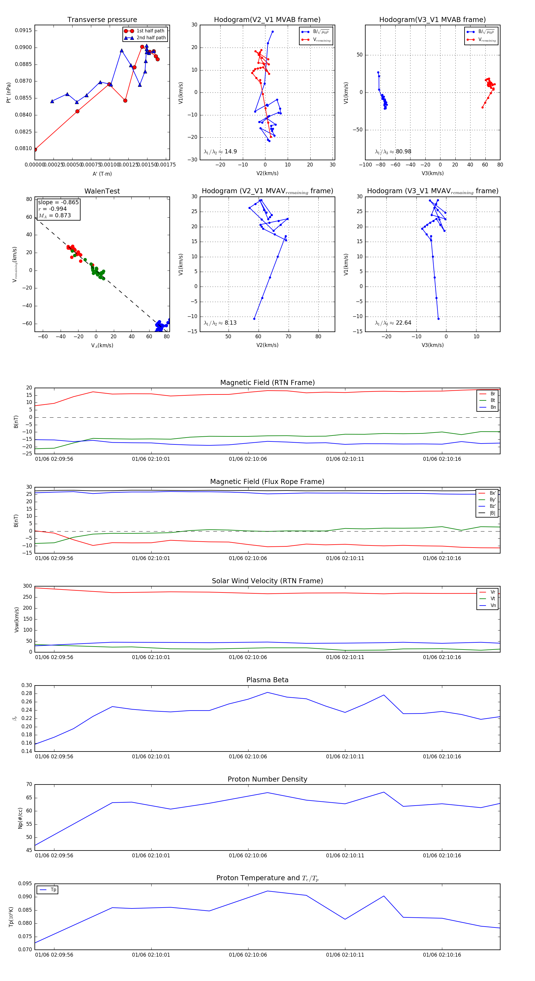
Flux Rope in 2024

Flux Rope Event 2024-01-06 02:09:55 ~ 2024-01-06 02:10:19 (25 seconds)


plot