HOME   LIST
‹–   –›

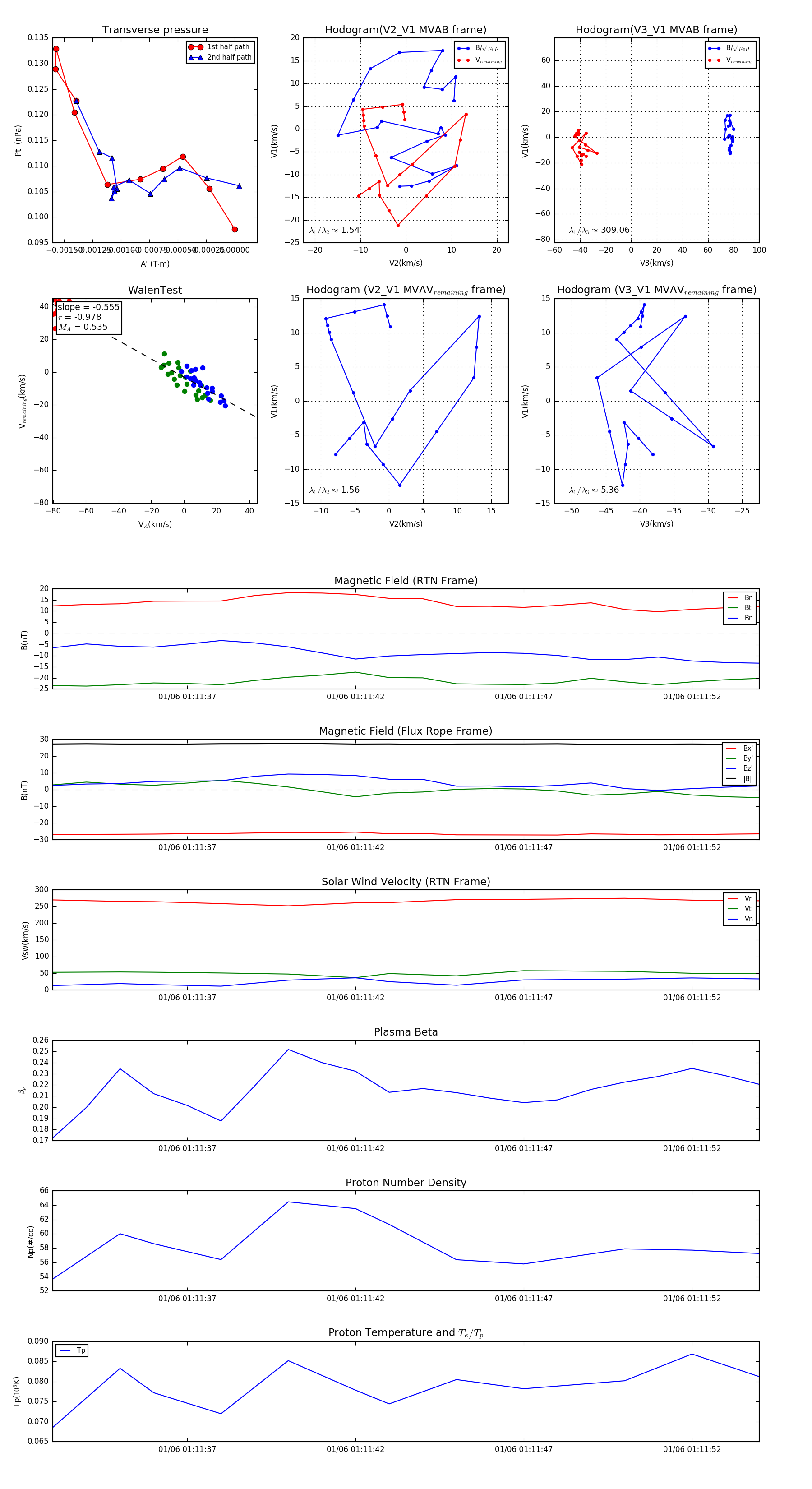
Flux Rope in 2024

Flux Rope Event 2024-01-06 01:11:33 ~ 2024-01-06 01:11:54 (22 seconds)


plot