HOME   LIST
‹–   –›

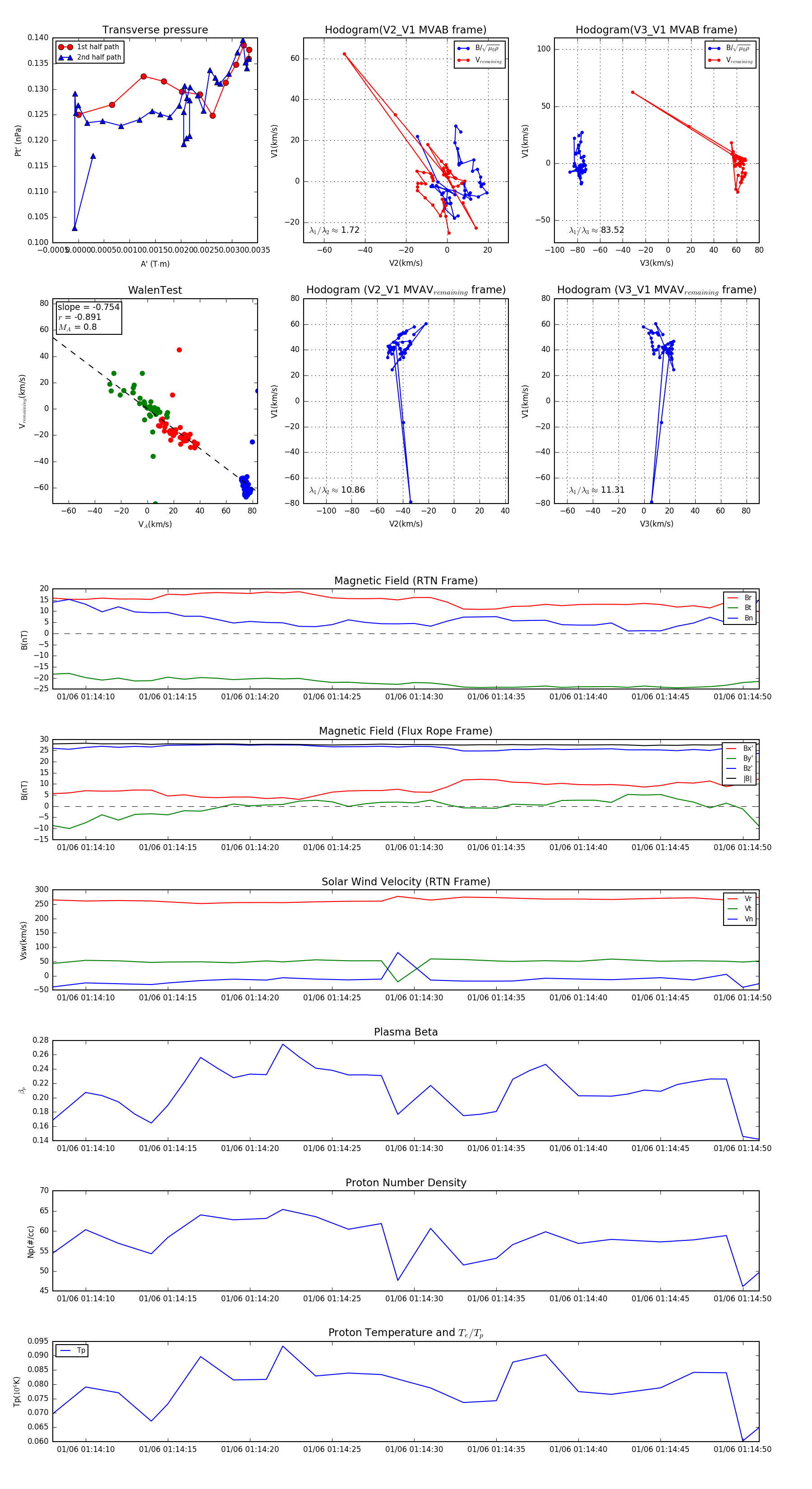
Flux Rope in 2024

Flux Rope Event 2024-01-06 01:14:08 ~ 2024-01-06 01:14:51 (44 seconds)


plot