HOME   LIST
‹–   –›

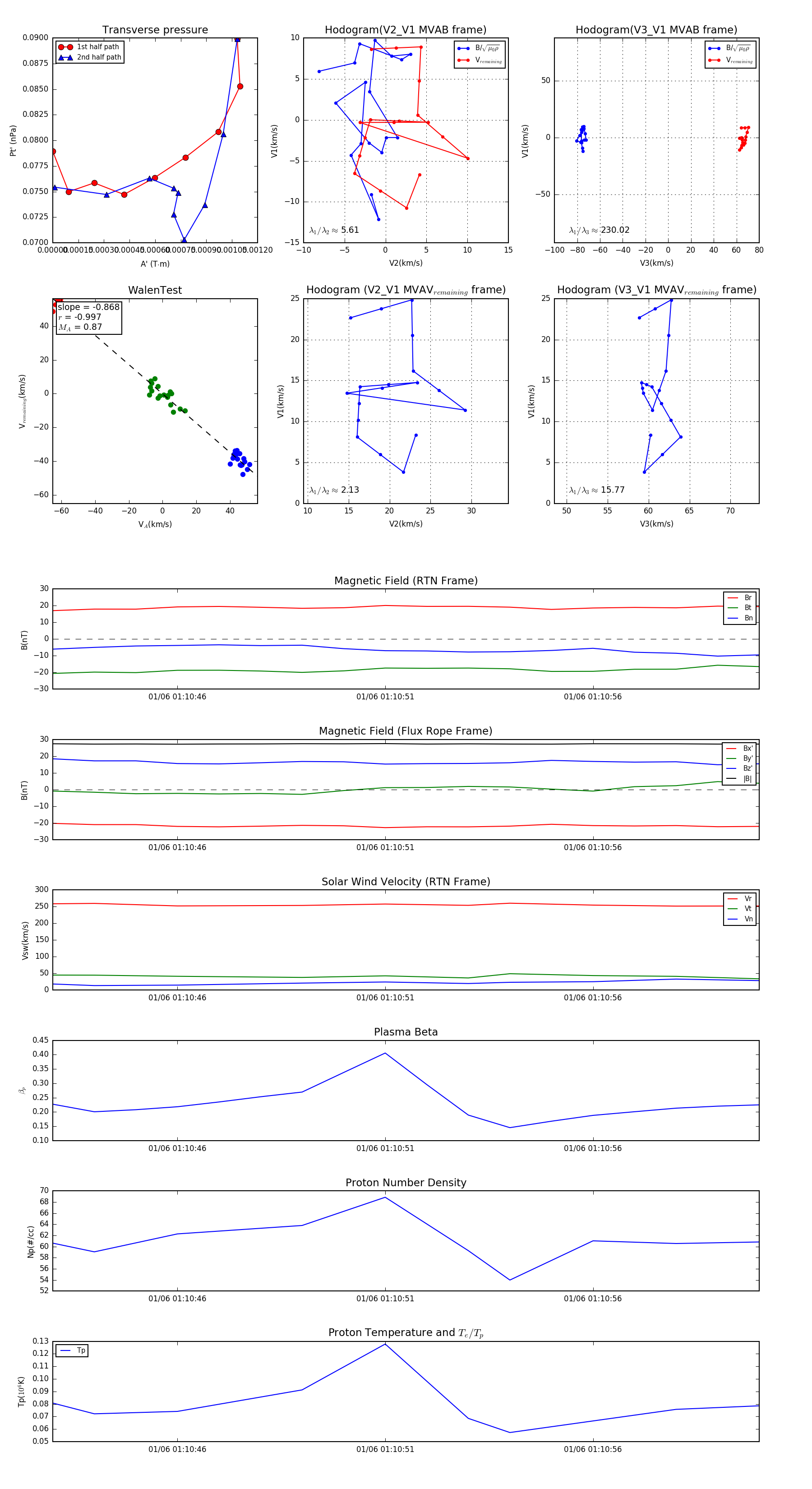
Flux Rope in 2024

Flux Rope Event 2024-01-06 01:10:43 ~ 2024-01-06 01:11:00 (18 seconds)


plot