HOME   LIST
‹–   –›

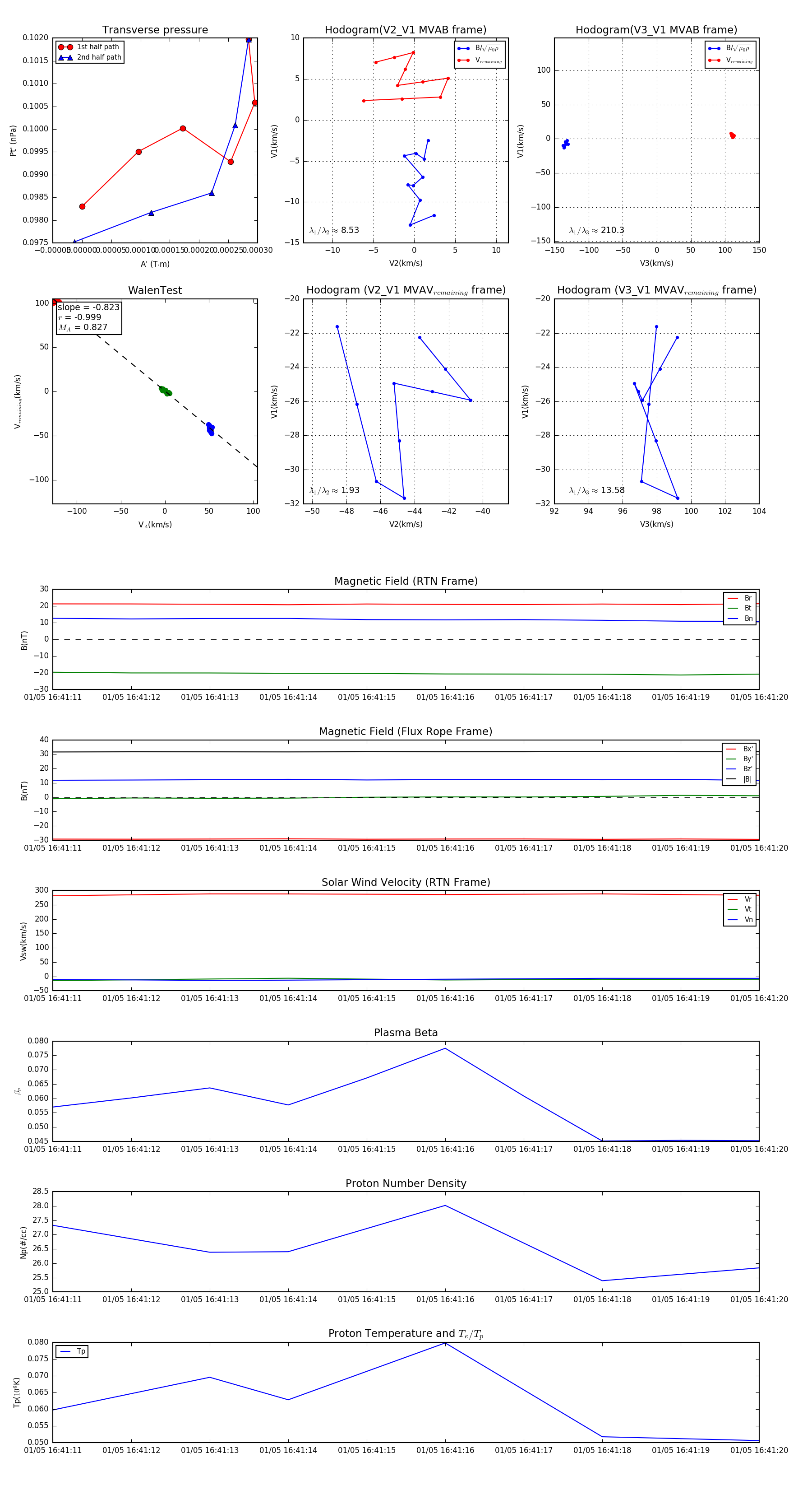
Flux Rope in 2024

Flux Rope Event 2024-01-05 16:41:11 ~ 2024-01-05 16:41:20 (10 seconds)


plot