HOME   LIST
‹–   –›

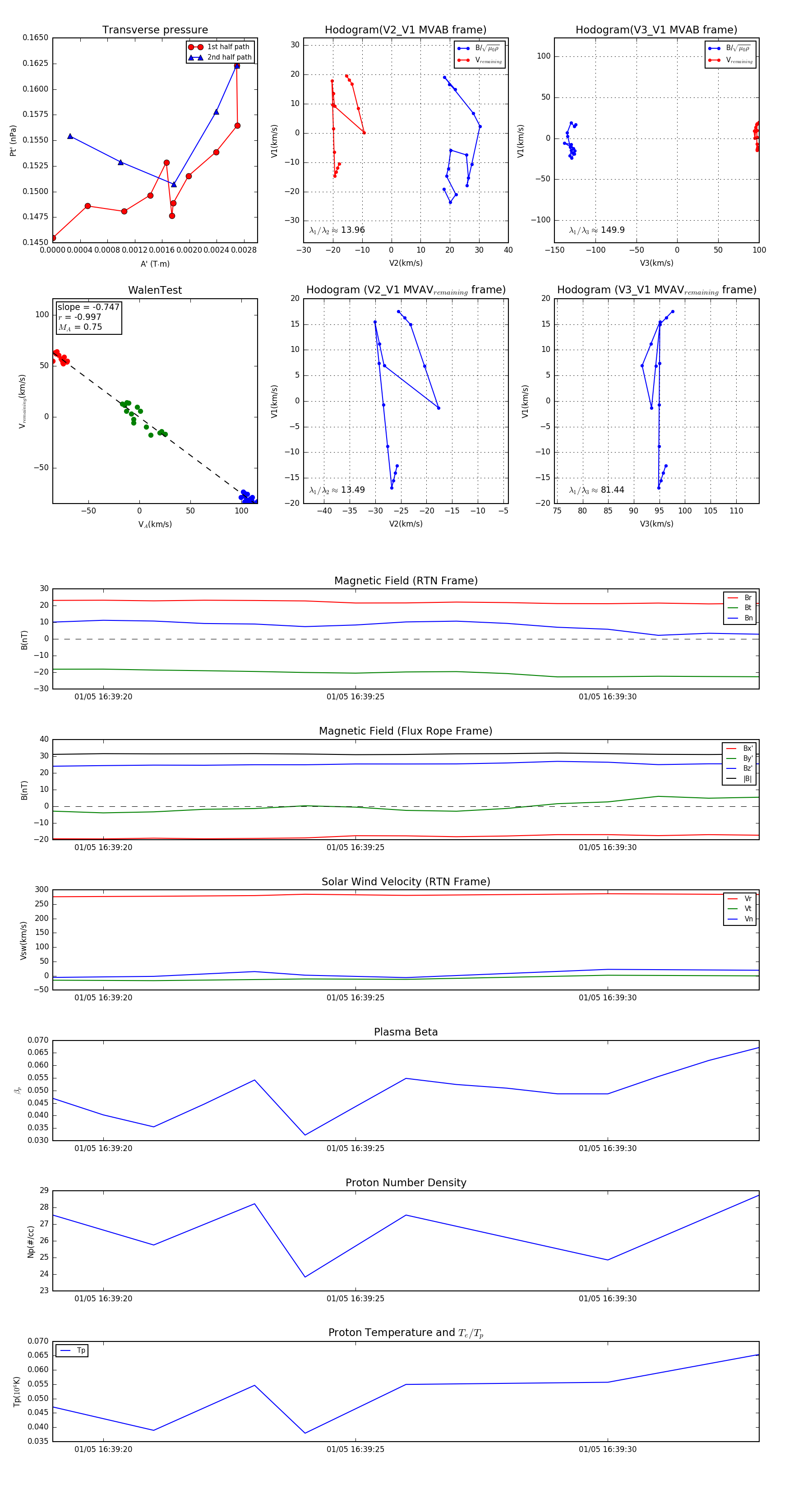
Flux Rope in 2024

Flux Rope Event 2024-01-05 16:39:19 ~ 2024-01-05 16:39:33 (15 seconds)


plot