HOME   LIST
‹–   –›

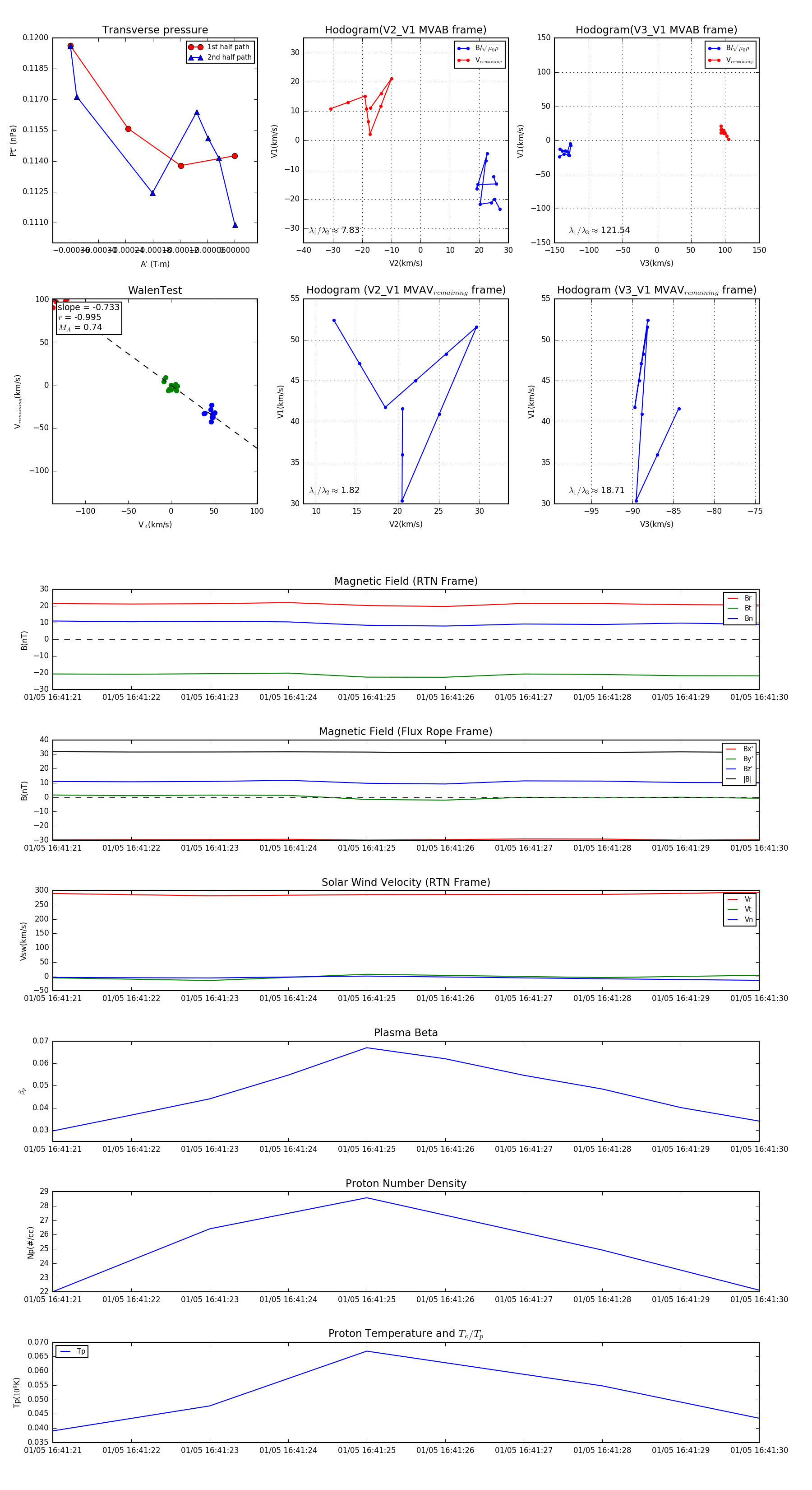
Flux Rope in 2024

Flux Rope Event 2024-01-05 16:41:21 ~ 2024-01-05 16:41:30 (10 seconds)


plot