HOME   LIST
‹–   –›

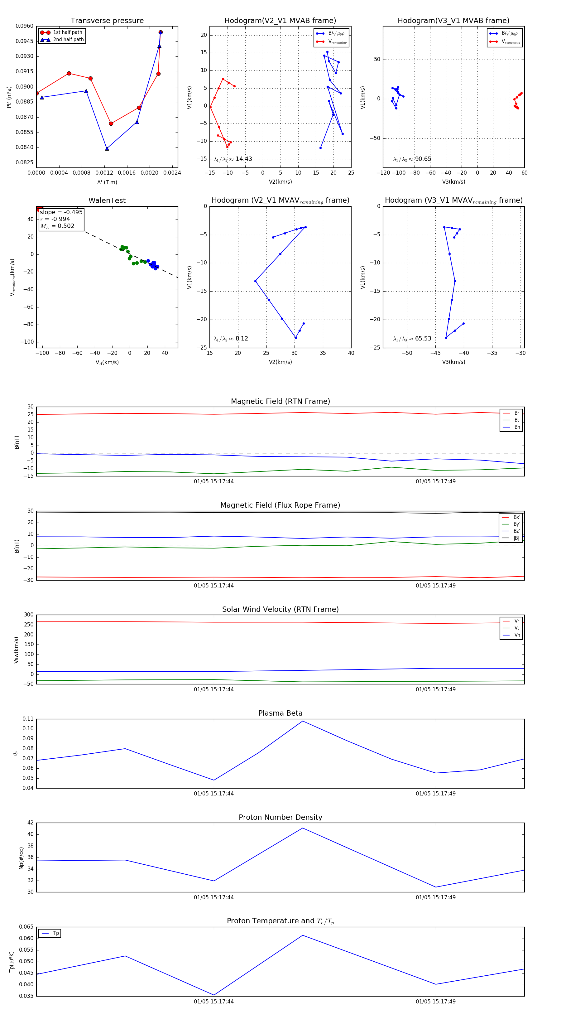
Flux Rope in 2024

Flux Rope Event 2024-01-05 15:17:40 ~ 2024-01-05 15:17:51 (12 seconds)


plot