HOME   LIST
‹–   –›

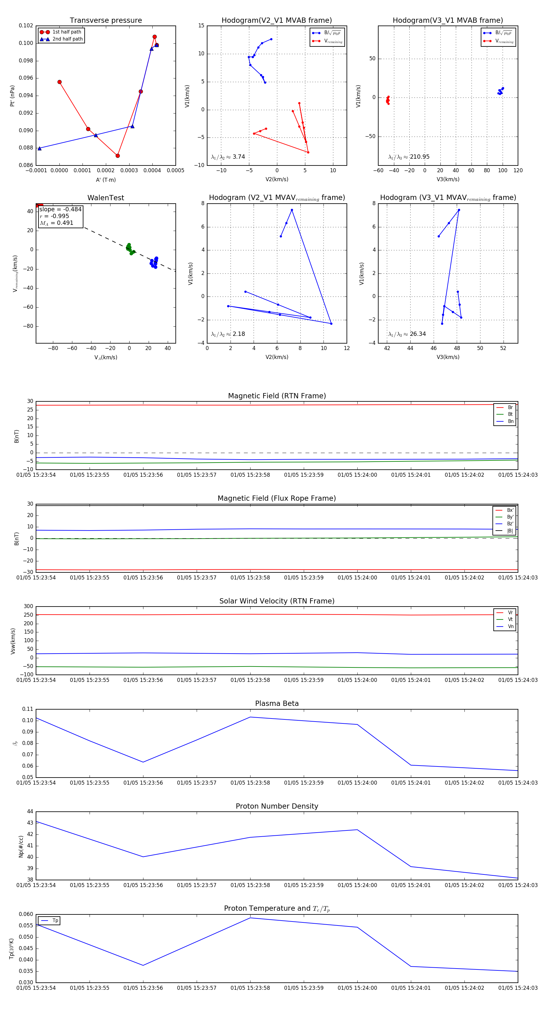
Flux Rope in 2024

Flux Rope Event 2024-01-05 15:23:54 ~ 2024-01-05 15:24:03 (10 seconds)


plot