HOME   LIST
‹–   –›

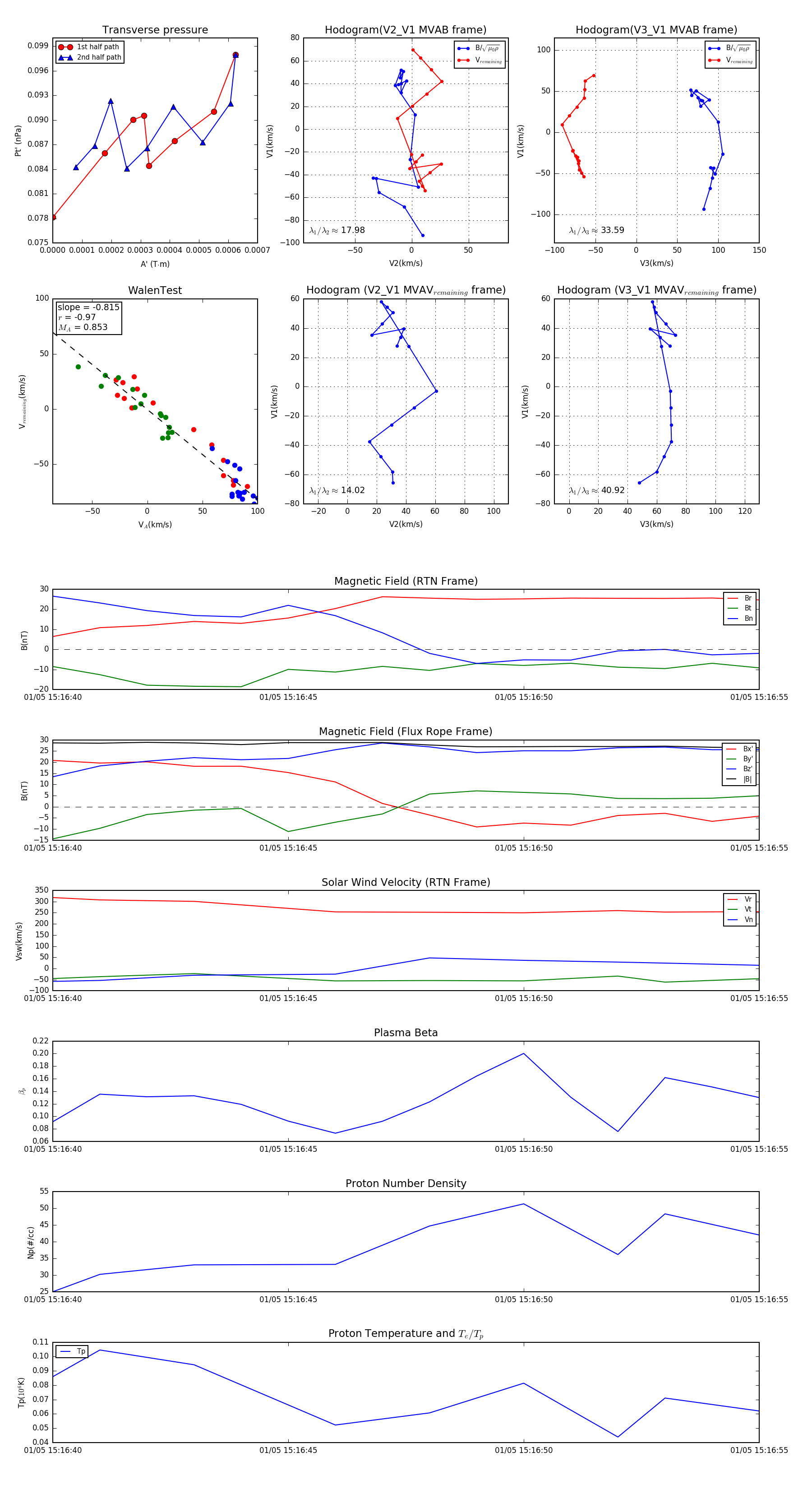
Flux Rope in 2024

Flux Rope Event 2024-01-05 15:16:40 ~ 2024-01-05 15:16:55 (16 seconds)


plot