HOME   LIST
‹–   –›

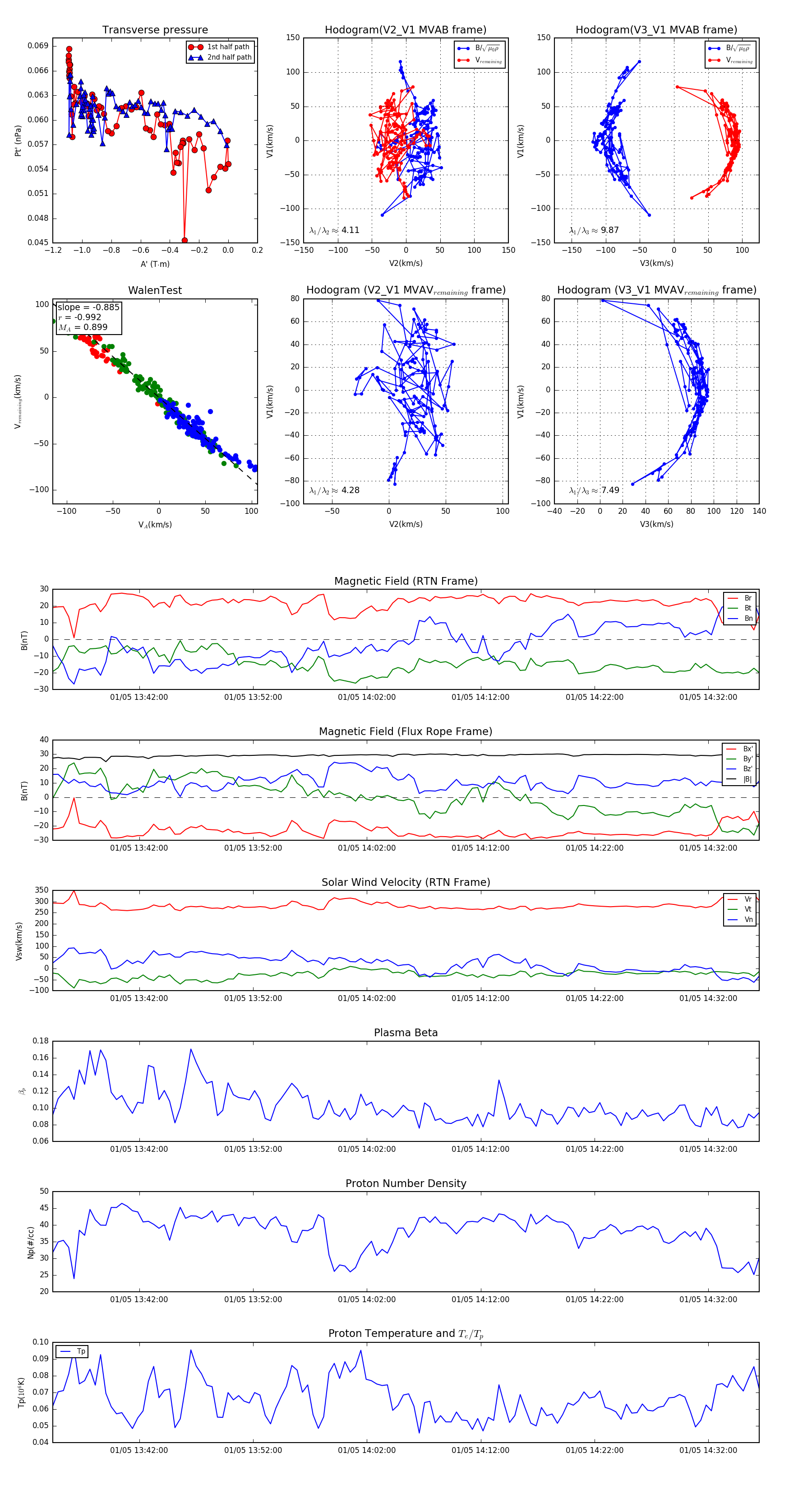
Flux Rope in 2024

Flux Rope Event 2024-01-05 13:34:24 ~ 2024-01-05 14:36:28 (3725 seconds)


plot