HOME   LIST
‹–   –›

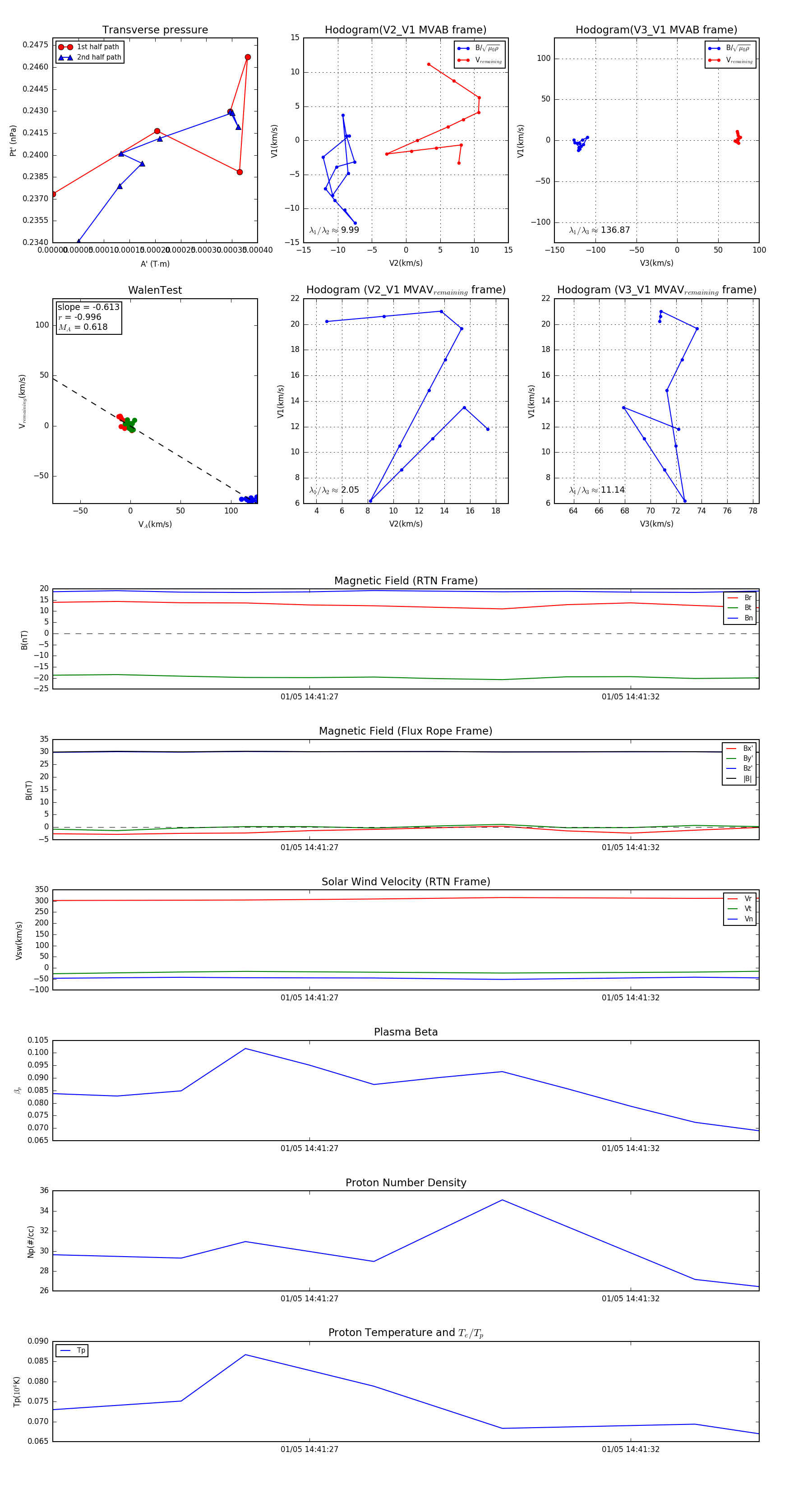
Flux Rope in 2024

Flux Rope Event 2024-01-05 14:41:23 ~ 2024-01-05 14:41:34 (12 seconds)


plot