HOME   LIST
‹–   –›

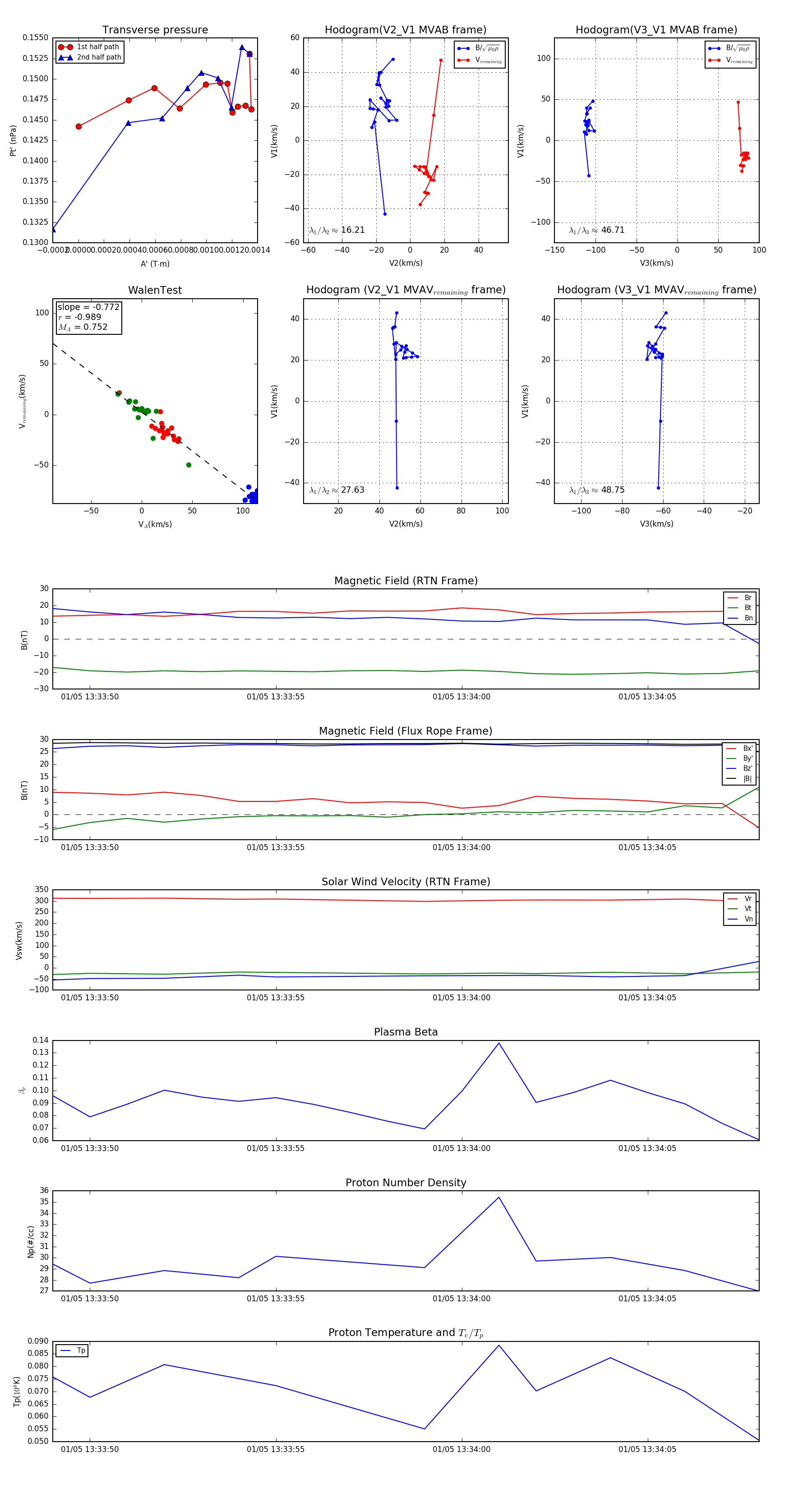
Flux Rope in 2024

Flux Rope Event 2024-01-05 13:33:49 ~ 2024-01-05 13:34:08 (20 seconds)


plot