HOME   LIST
‹–   –›

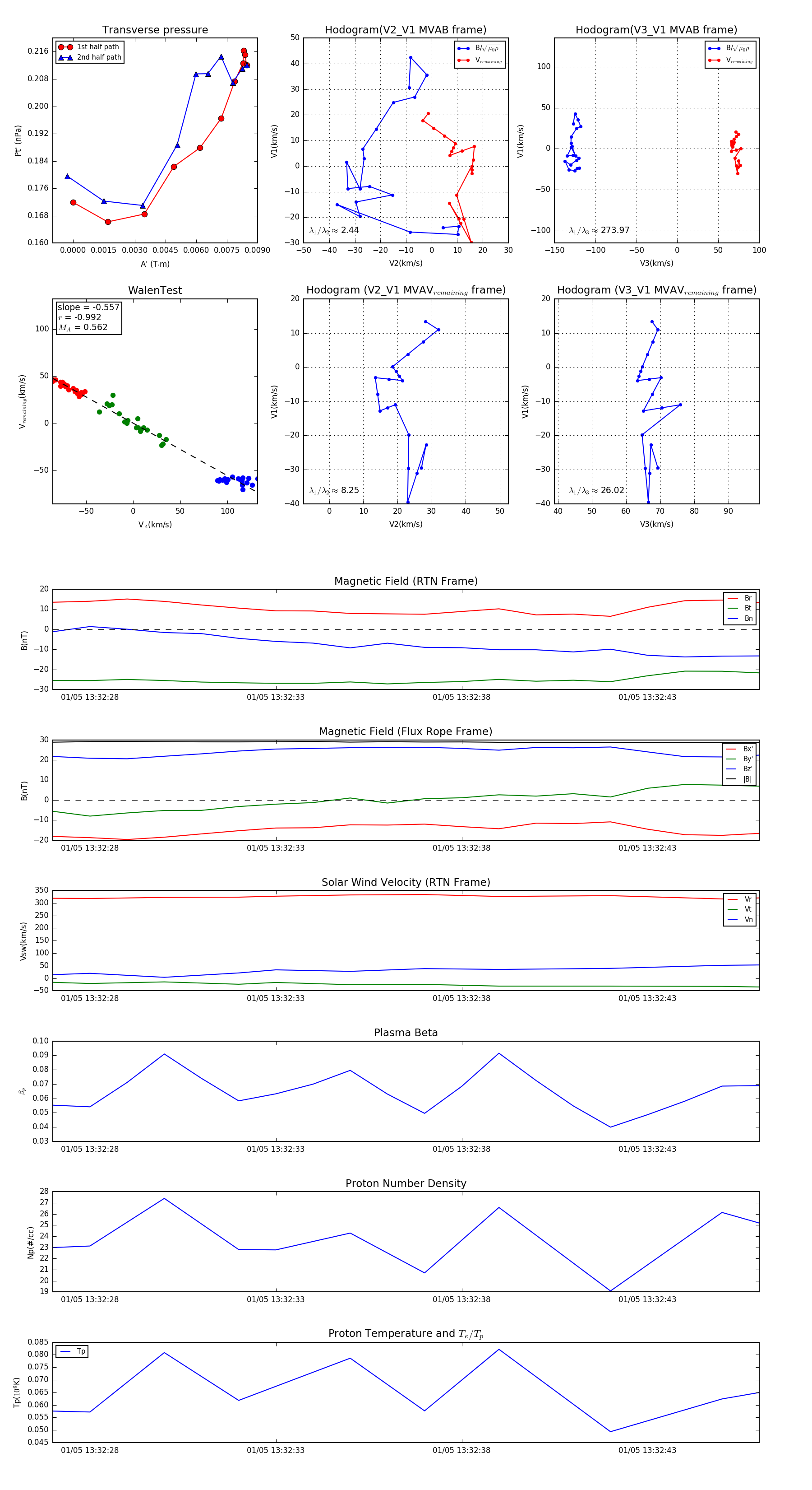
Flux Rope in 2024

Flux Rope Event 2024-01-05 13:32:27 ~ 2024-01-05 13:32:46 (20 seconds)


plot