HOME   LIST
‹–   –›

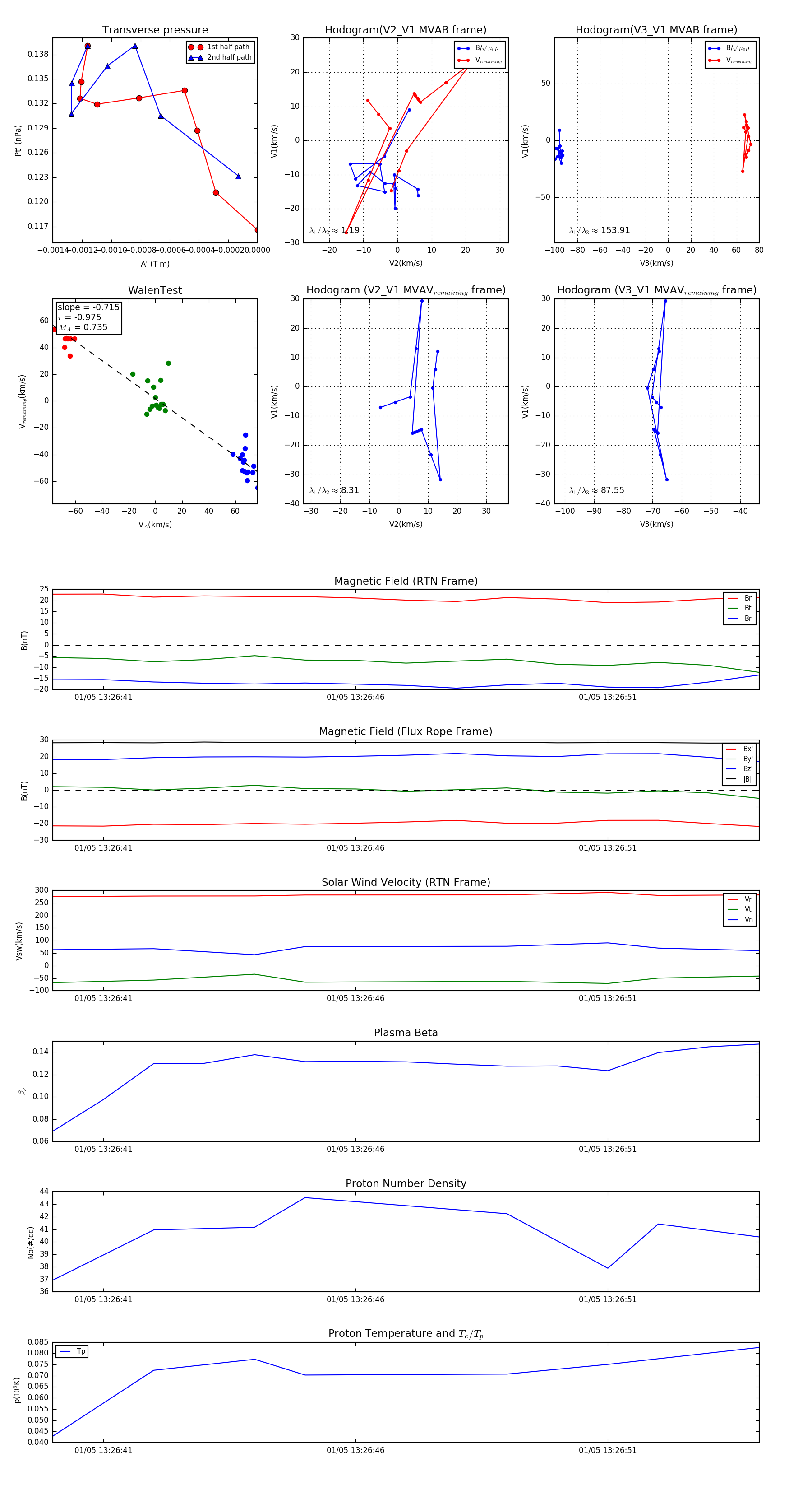
Flux Rope in 2024

Flux Rope Event 2024-01-05 13:26:40 ~ 2024-01-05 13:26:54 (15 seconds)


plot