HOME   LIST
‹–   –›

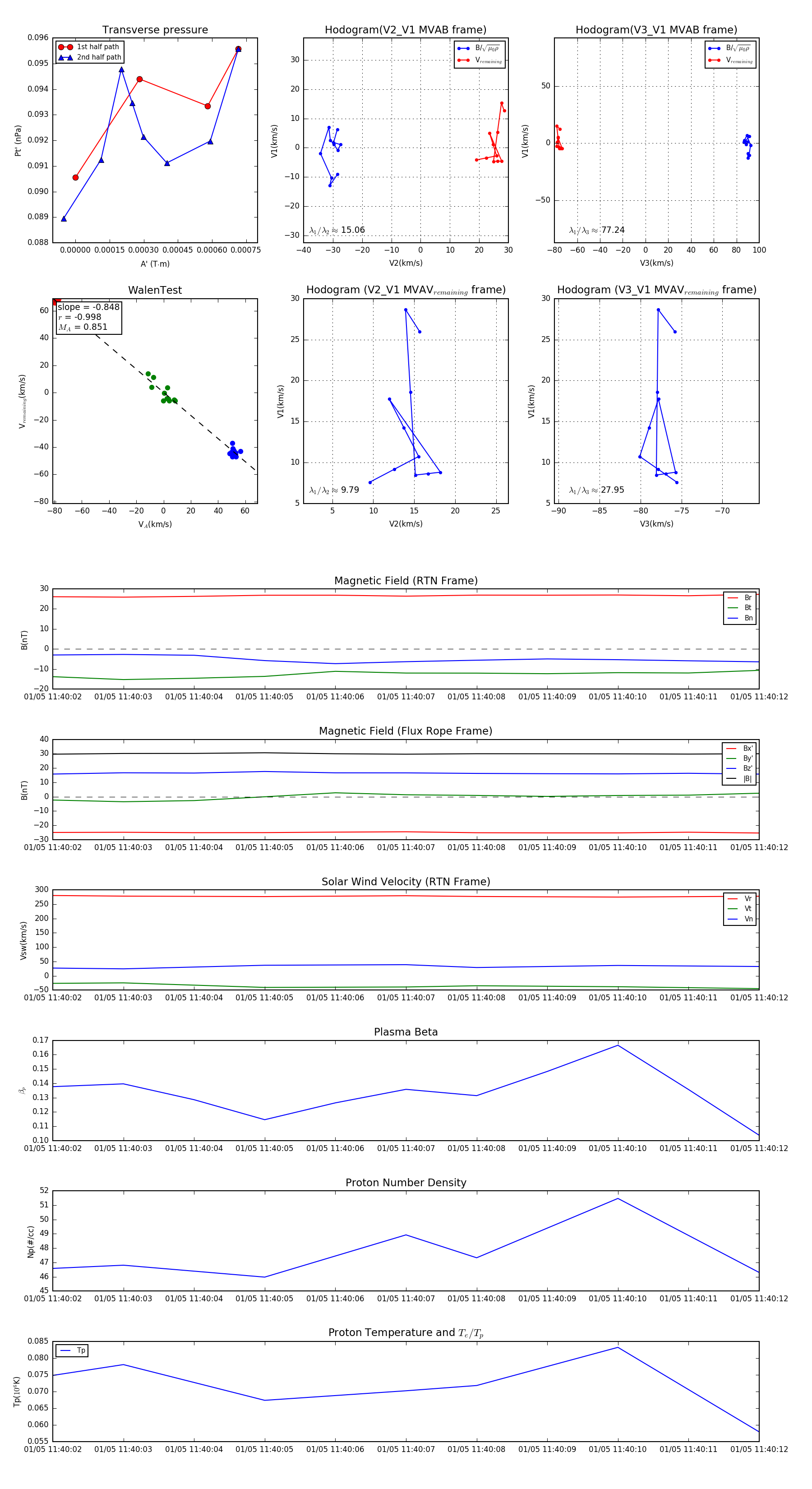
Flux Rope in 2024

Flux Rope Event 2024-01-05 11:40:02 ~ 2024-01-05 11:40:12 (11 seconds)


plot