HOME   LIST
‹–   –›

Flux Rope in 2024

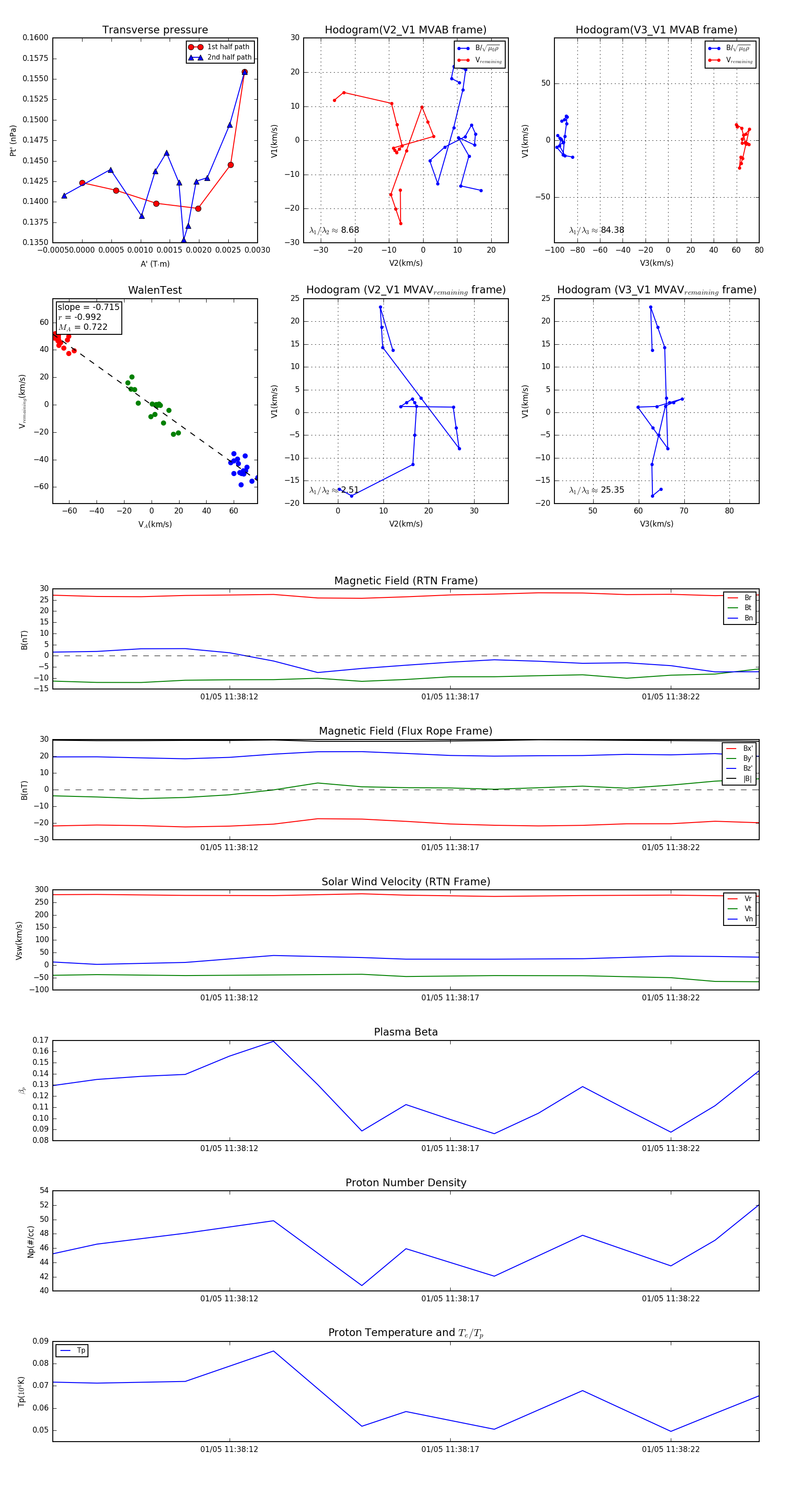
Flux Rope Event 2024-01-05 11:38:08 ~ 2024-01-05 11:38:24 (17 seconds)


plot