HOME   LIST
‹–   –›

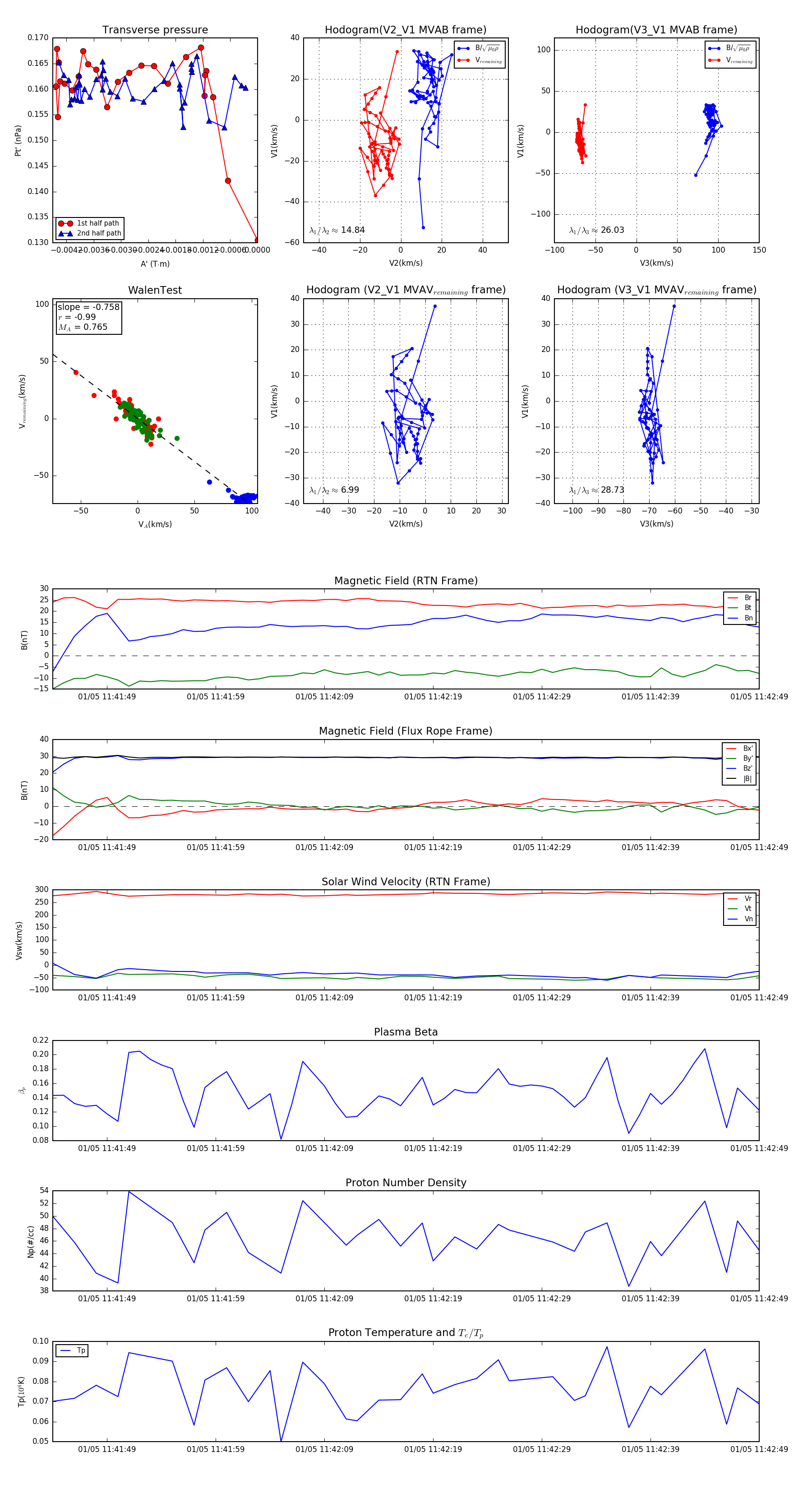
Flux Rope in 2024

Flux Rope Event 2024-01-05 11:41:44 ~ 2024-01-05 11:42:49 (66 seconds)


plot