HOME   LIST
‹–   –›

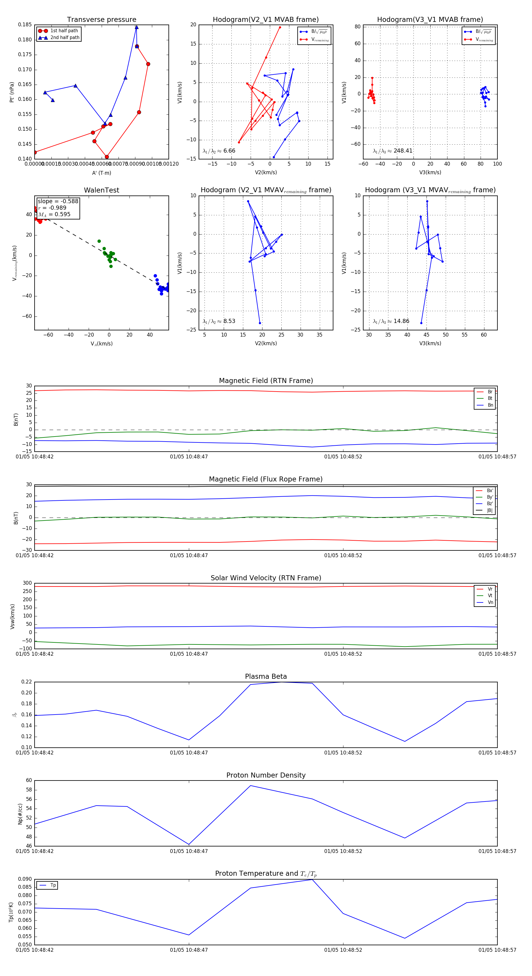
Flux Rope in 2024

Flux Rope Event 2024-01-05 10:48:42 ~ 2024-01-05 10:48:57 (16 seconds)


plot