HOME   LIST
‹–   –›

Flux Rope in 2024

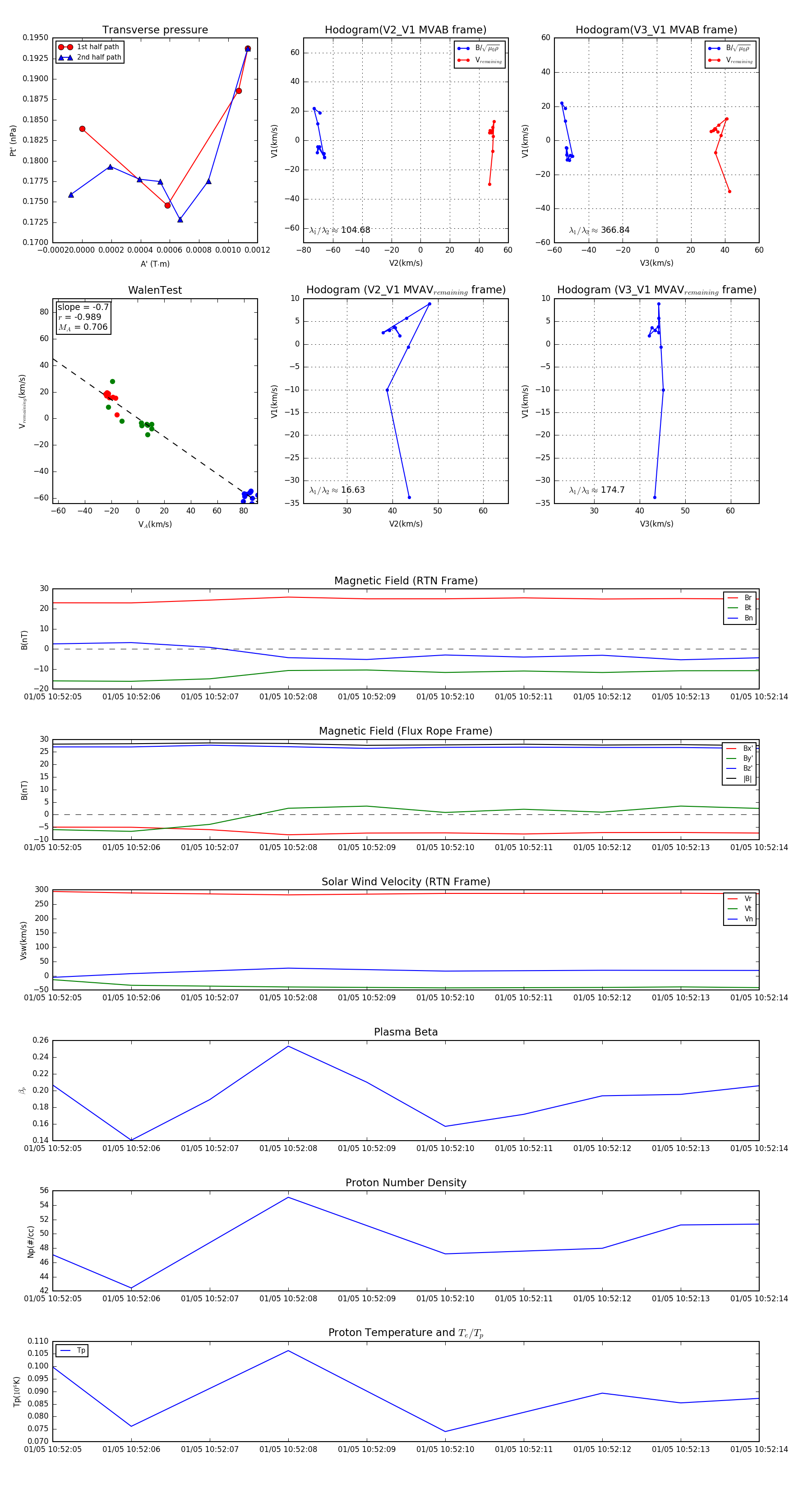
Flux Rope Event 2024-01-05 10:52:05 ~ 2024-01-05 10:52:14 (10 seconds)


plot