HOME   LIST
‹–   –›

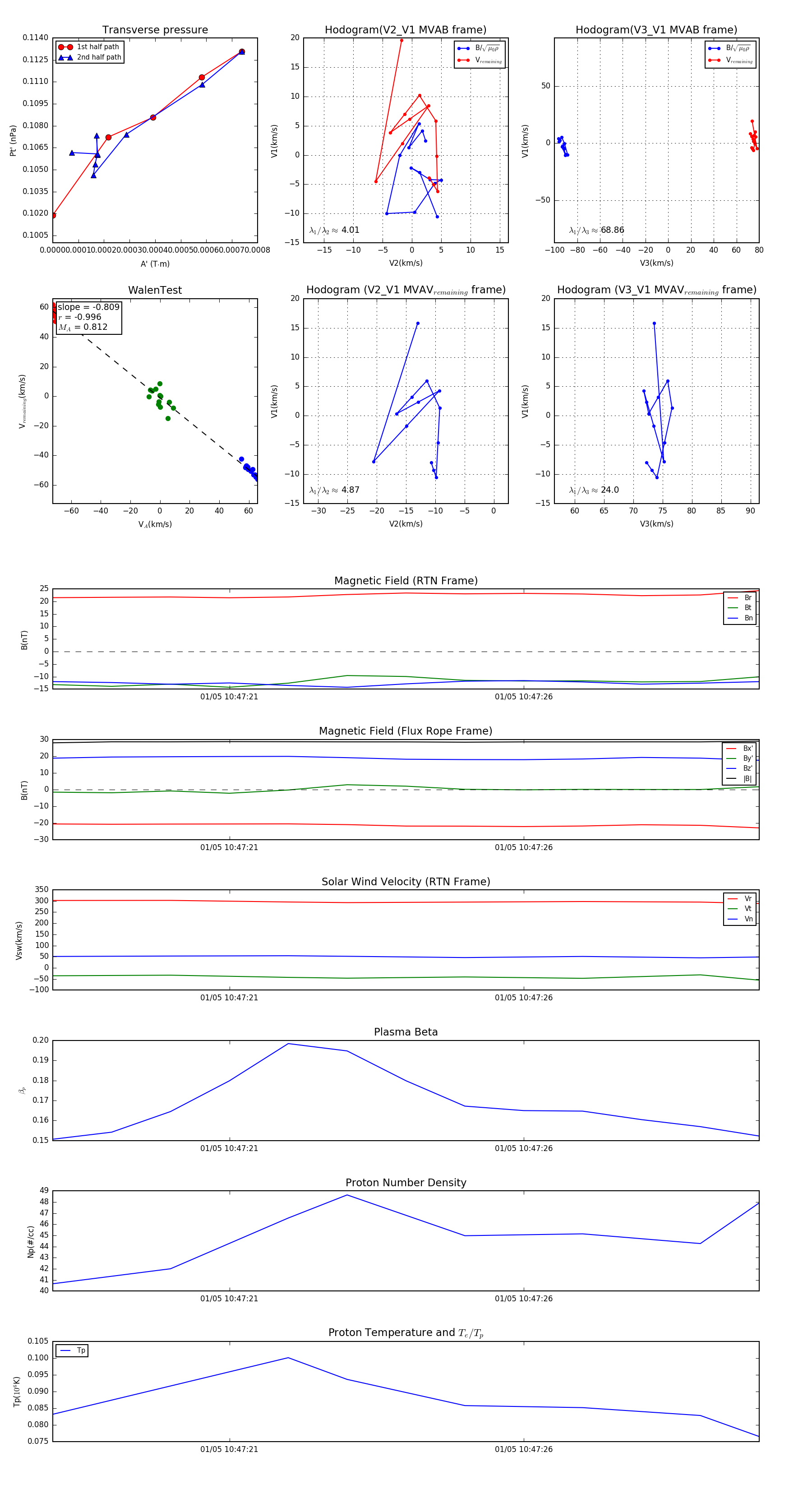
Flux Rope in 2024

Flux Rope Event 2024-01-05 10:47:18 ~ 2024-01-05 10:47:30 (13 seconds)


plot